特徴
- 800-psの伝搬遅延が備わったコンパレータの性能を評価
- 複数の計測方法(SMA、アクティブプローブ)を使用して出力を計測する能力
- 低伝搬遅延
- 低オーバードライブ分散
- 高トグル周波数
- ナローパルス幅検出機能
- LVDS出力
- 低入力オフセット電圧
- RTEパッケージ、16ピンWQFN
仕様
- 電源範囲 +2.4V~+5.5V
- 入力同相電圧範囲 (VEE - 0.2V) ~ (VCCI + 0.2V)
キット内容
- 1 x TLV3607EVM
- 4 x ジャンパ・キャップ
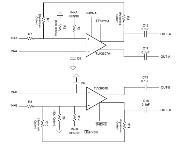
ブロック図
PCBレイアウト
公開: 2023-08-09
| 更新済み: 2023-08-17

