TLV6002-Q1は、堅牢な設計が特徴で、回路の設計者にとって使いやすさを実現しています。これらの設計の特徴には、最大150pFの容量負荷によるユニティゲイン安定性、統合RF/EMI除去フィルタ、オーバードライブ状態での位相反転なし、高静電気放電(ESD)保護(4kV HBM)があります。これらのデバイスは、最低電圧1.8V(±0.9V)および最高電圧+5.5V(±2.75V)向けに最適化されており、-40°C~+125°Cの拡張温度範囲に規定されています。TLV600x-Q1は、インフォティメント、エンジン制御装置、車載照明といった車載アプリケーションを対象としたAEC-Q100の認定を受けています。
特徴
- 車載アプリケーション向けAEC-Q100認定
- デバイスの温度グレード1: –40°C~+125°C、TA
- デバイスHBM ESD分類レベル3A
- デバイスCDM ESD分類レベルC6
- コストに敏感なシステム用の汎用アンプ
- 供給範囲: 1.8V~5.5V
- ゲイン帯域幅: 1MHz
- 低自己消費電流: 75µA/ch
- レール・ツー・レール入出力
- 低オフセット電圧: 0.75mV
- ユニティゲイン安定
- 入力電圧ノイズ密度: 1kHzで28nV/√Hz
- 内蔵RFとEMIフィルタ
- 拡張温度範囲: –40°C~125°C
アプリケーション
- AEC-Q100 Grade 1アプリケーションを対象に最適化済
- 電気自動車用インバータ
- インフォテインメント
- パッシブセーフティ
- ボディ電子部材と照明装置
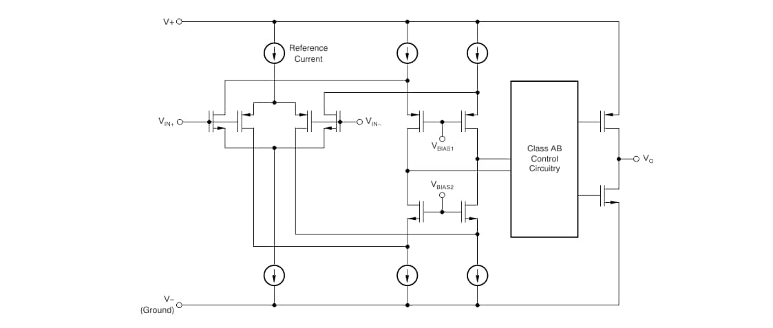
ブロック図
公開: 2019-02-20
| 更新済み: 2025-03-10

