Texas Instruments TLV6741低電力オペレーショナルアンプ
Texas Instruments TLV6741低消費電力オペレーショナルアンプ(オペアンプ)は、汎用CMOSオペアンプで、3.7nV/√Hzの低ノイズと10MHzの広い帯域幅が備わっています。TLV6741は低ノイズ、広い帯域幅であるため、コストと性能の良好なバランスを必要とするさまざまなアプリケーションに魅力的なオペアンプです。また、デバイスの入力バイアス電流は、高いソース・インピーダンスを備えたアプリケーションに対応しています。TLV6741の堅牢な設計のデバイスによって、回路設計者にとって使いやすくなっています。これは安定したユニティゲイン、統合RFI/EMI除去フィルタ、オーバードライブ状態での位相反転がないこと、高静電放電(ESD)保護機能(1kV HBM)によるものです。また抵抗性オープンループ出力インピーダンスによってはるかに高い容量負荷で簡単に安定させることができます。特徴
- 低帯域ノイズ: 3.7nV/√Hz
- ゲイン帯域幅: 10MHz
- 低入力バイアス電流: 10pA
- 低オフセット電圧: 0.15mV
- レール・ツー・レール出力
- ユニティゲイン安定
- 低IQ: 890µA/ch
- マイクロサイズパッケージ: SC70(DCK)
- 広い供給電圧範囲: 2.25V~5.5V
- ESD保護: ±3000V (HBM)
アプリケーション
- ポータブルハードディスクドライブ
- 消費者向けウェアラブルアプリケーション
- フォトダイオード・アンプ
- ADC入力ドライバ・アンプ
- 高精度センサーフロントエンド
- ワイヤレス計測
- ハンドヘルド試験装置
- 試験機器および測定機器
- アクティブフィルタ
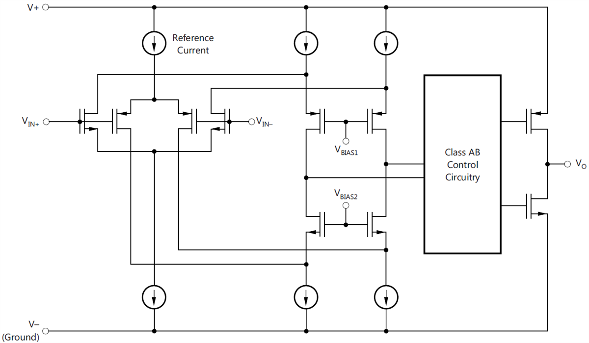
機能ブロック図
公開: 2018-04-27
| 更新済み: 2025-04-28
