Texas Instruments TLV741P 150mAドロップアウト・リニアレギュレータ
Texas Instruments TLV741P 150mA低ドロップアウト(LDO)リニアレギュレータは、低自己消費電流LDOで、優れたラインおよび負荷過渡性能が備わっています。また、消費電力を重視するアプリケーション向けに設計されています。これらのLDOの平均精度は1%となっています。TLV741Pは、小型1µF出力コンデンサで安定するように設計されています。また、デバイスのパワーアップとイネーブリングの間に突入電流制御を実現しています。TLV741Pは、入力電源からの大電流の流入を防止するために、入力電流を定義された電流に制限します。バッテリでデバイスを動作している時には、特にこの機能が重要となります。TLV741Pは、素早く出力負荷を放出するアクティブ型プルダウン回路を実現しています。特徴
- 入力電圧範囲
- 1.4V~5.5V
- 1µFセラミックコンデンサによる安定した動作
- フォールドバック過電流保護
- パッケージ
- 5-Pin SOT-23
- 非常に低いドロップアウト: 150mAで230mV
- 精度: 1%
- 低IQ: 50µA
- 固定出力電圧で利用可能
- 1V~3.3V
- 高PSRR: 65dB @ 1kHz
- アクティブ出力放電(Pバージョンのみ)
アプリケーション
- PDAとバッテリ駆動ポータブルデバイス
- MP3プレーヤーおよびその他のハンドヘルド製品
- WLANおよびその他のPCアドオンカード
ビデオ
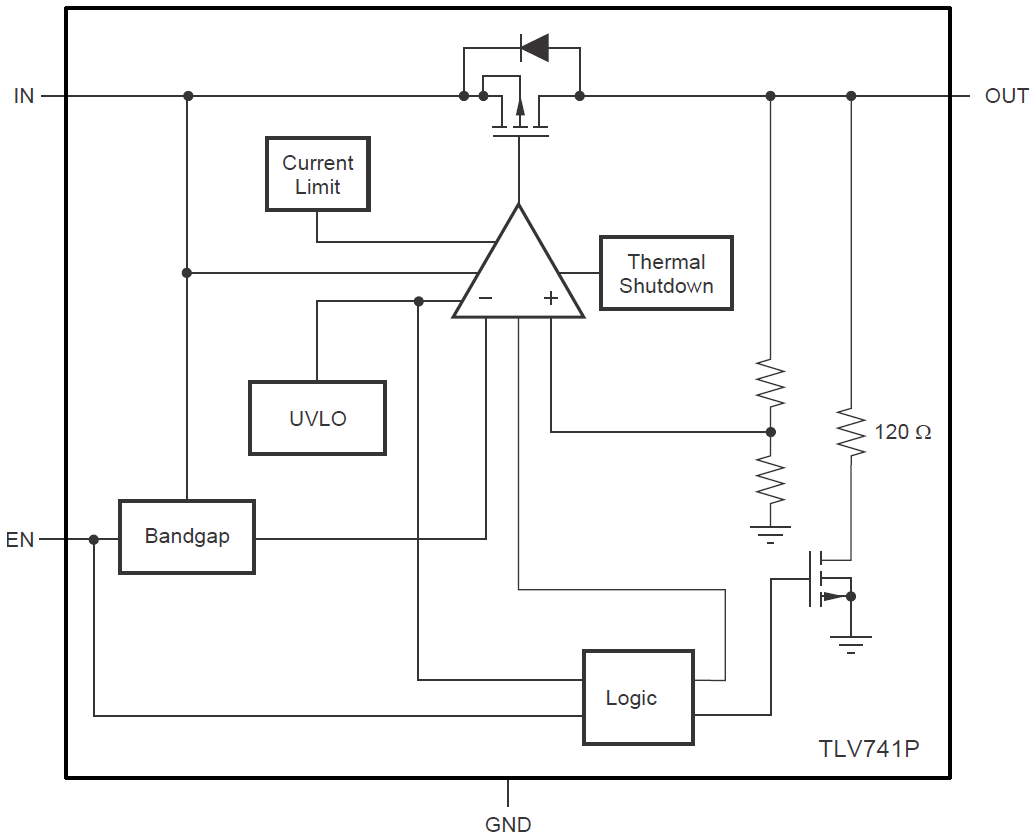
機能ブロック図
公開: 2018-06-18
| 更新済み: 2023-02-23
