Texas Instruments TLV742P低ドロップアウト・リニアレギュレータ
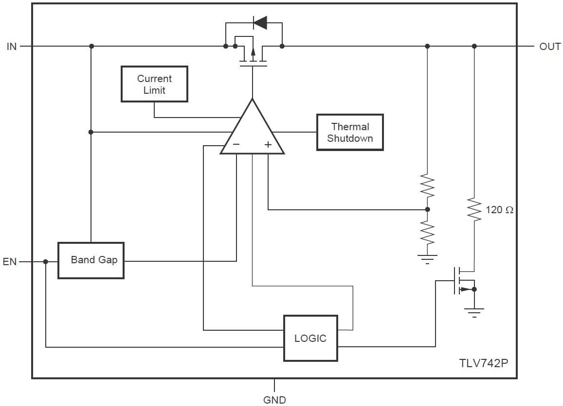
Texas Instruments TLV742P低ドロップアウト・リニア電圧レギュレータ(LDO)は、広い出力電圧範囲に対応することで優れた性能を実現するように最適化されています。これらのLDOは、単一セル・リチウムイオン電池の入力対出力電圧を、最低0.85Vまで安定化を直接図ることができます。TLV742Pには、アクティブ出力放電機能があり、システムが無効、スタンバイモード、スリープモードになっている間に出力を低く保つ上での役立ちます。さらに、加熱を防止するサーマルシャットダウンと並んで、出力ツールショートの事象においてデバイスを保護できるように、過電流保護が存在します。The Texas Instruments TLV742P has an active output discharge feature that helps ensure the output is kept low while the system is disabled, in standby mode, or in sleep mode. Additionally, overcurrent protection is present to protect the device in the event of an output short, along with thermal shutdown to prevent overheating.
特徴
- 入力電圧範囲: 2V~5.5V
- 50mVステップで0.85V〜5.0Vの固定出力電圧の組み合わせが可能
- 0.5%標準精度
- 高PSRR
- 1MHzで55dB
- 有効時のIQ: 25μA
- 無効時のIQ: 1μA
- アクティブ出力放電
- サーマルシャットダウンおよび過電流防止
- パッケージ
- 1mm×1mm DQN (X2SON)
アプリケーション
- POS
- カメラ・モジュールとマシンビジョン・モジュール
- ゲーム機器と玩具
- ビルオートメーション、ビデオ監視
- TVとセットトップボックス
機能ブロック図
公開: 2018-06-01
| 更新済み: 2023-02-03
