Texas Instruments TLV743P低ドロップアウト・リニアレギュレータ(LDO)
Texas Instruments TLV743P低ドロップアウト(LDO)リニアレギュレータは、入力過渡性能および負荷過渡性能に優れており、300mAをソーシングする超小型の自己消費電流LDOです。このデバイスは、標準精度が1%です。TLV743Pは、µ1という値の小型出力コンデンサで安定するように設計されています。また、デバイスの起動とイネーブリング時の、フォールドバック電流制御を実現しています。バッテリでデバイスを動作している時には、特にこの機能が重要となります。TLV743Pは非アクティブな状態にすると素早く出力負荷を放出するアクティブ型プルダウン回路を提供しています。特徴
- 入力電圧範囲: 1.4V~5.5V
- 1µFセラミック出力コンデンサによる安定した動作
- フォールドバック過電流保護
- パッケージ
- SOT-23 (5)
- X2SON (4)
- 非常に低いドロップアウト: 125mV@300mA (3.3VOUT)
- 精度: 1%(typ)、1.4%(max)
- 低IQ: 34µA
- 固定出力電圧で利用可能: 1V~3.3V
- 高PSRR: 50dB@1kHz
- アクティブ出力放電
アプリケーション
- タブレット
- スマートフォン
- ノートブックおよびデスクトップコンピュータ
- ポータブルの産業用および民生用製品
- WLANおよびその他のPCアドオンカード
- カメラモジュール
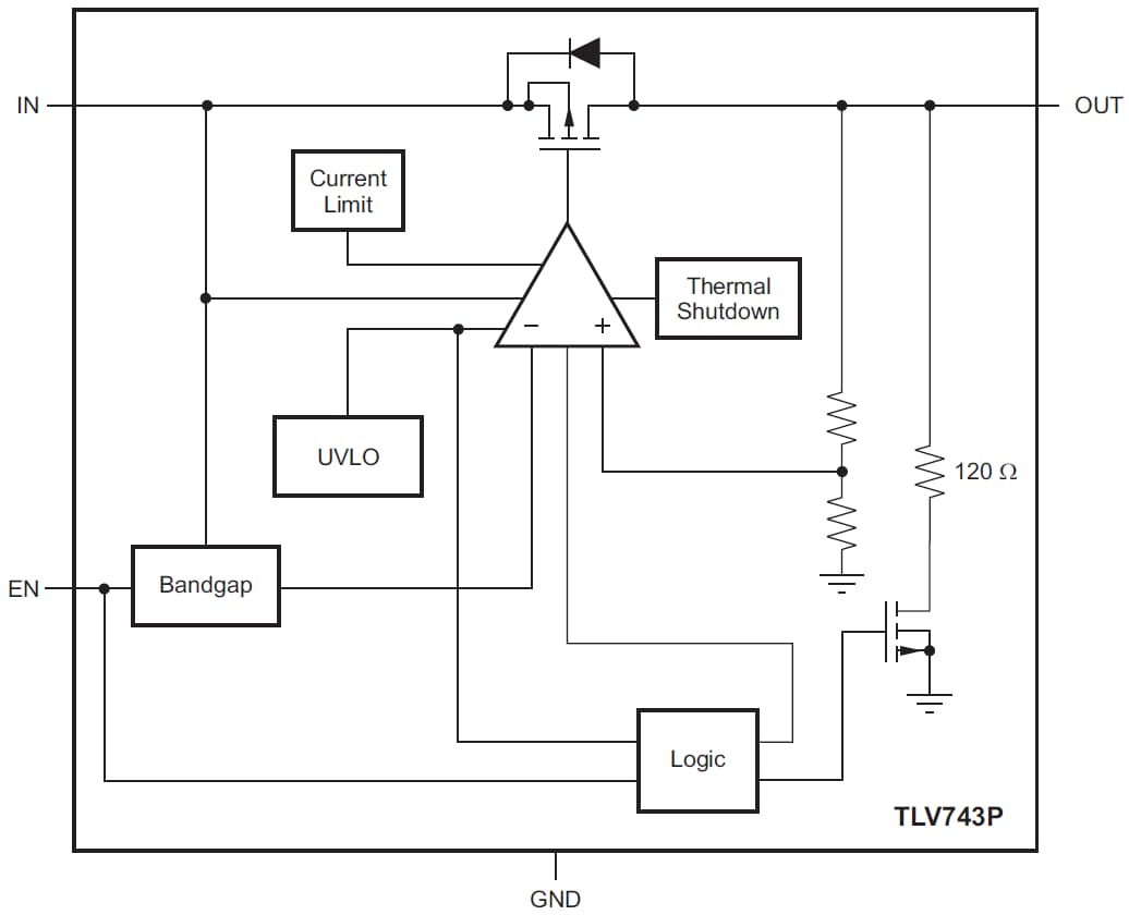
機能ブロック図
公開: 2018-05-29
| 更新済み: 2024-10-17
