TLV767は、従来のワイドVINレギュレータよりはるかに低いIQを有するように設計されており、ますます厳しくなるスタンバイ電力要件のニーズに合わせてデバイスを配置できます。無効にすると、TLV767の消費電力はわずか1.5µAのIQになります。内部ソフトスタート時間とフォールドライババック電流制限によって、起動時の突入電流が低減され、これによって入力静電容量が最小限に抑えられます。
広帯域PSRR性能は、1kHzで70dB以上および1MHzで46dB以上で、アップストリームDC/DCコンバータのスイッチング周波数減衰に役立ち、ポスト・レギュレータ・フィルタリングを最小限に抑えます。さらなる柔軟性の実現を目的に、TLV767には、固定および調整可能バージョンの両方があります。
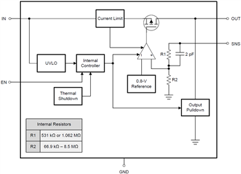
特徴
- VIN: 2.5V~16V
- VOUT
- 0.8V~13.6V(調整可能)
- 0.8V~6.6V(固定、50mVステップ)
- 負荷と温度での1%出力精度
- 低IQ: 50µA(typical、~1.5µAシャットダウン)
- 内部ソフトスタート時間: 500μs(typ)
- フォールドバック電流制限と熱保護
- 1µFセラミックコンデンサでの安定した動作
- 高PSRR: 70dB @ 1kHz、46dB @ 1MHz
- 温度範囲: –40°C~+125°C
- パッケージ: 6ピン2mm×2mm WSON
アプリケーション
- 電化製品
- TV、モニタ、セットトップボックス
- モータ駆動制御ボード
- プリンタ、PC周辺機器、ノートPC、マザーボード
- Wifiアクセスポイントとルータ
Datasheets
公開: 2019-03-13
| 更新済み: 2023-08-03

