TI TLV9051DPWEVM評価モジュールは、ボードにTLV9051DPWが搭載されており、設計者は回路構成に必要な受動部品を実装できます。TLV9051DPWEVMは、反転アンプ、非反転アンプ、差動アンプ、迅速な評価の許可、設計概念検証として簡単に構成できます。
特徴
- 評価モジュールに実装されたTLV9051DPW
- 非反転、反転、差動アンプ回路の各構成を利用可能
- 評価モジュールのシルクスクリーンに記載されているスキーム図
- SMA、テスト・ポイント、ワイヤをはじめとする入力と出力接続用の複数のコネクタ・オプション
キット内容
- TLV9051DPWEVM 評価モジュール
- 4位置ヘッダストリップ(TS-104-G-A)
概要
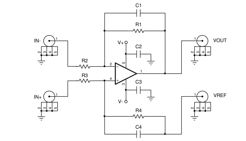
回路図
公開: 2020-10-12
| 更新済み: 2024-08-30

