Texas Instruments TLV906x低電圧オぺアンプ
Texas Instruments TLV906x低電圧オペレーショナルアンプ(オペアンプ)には、レールツー・ール入力と出力スイング機能が備わっています。これらのデバイスは費用対効果の高いソリューションで、低電圧動作、小型フットプリント、高容量負荷駆動が必要になるアプリケーションを対象としています。TLV906xの容量負荷駆動は100pFですが、抵抗オープンループ出力インピーダンスによってより高い容量性負荷でさらに簡単に安定させることができます。これらのオペアンプは、低電圧動作(1.8V~5.5V)用に特別に設計されており、OPAx316およびTLVx316デバイスと同様の高性能仕様になっています。TLV906xファミリはユニティゲイン安定で、RFIとEMI除去フィルタが内蔵されており、過駆動状態では位相反転を行わないため、システム設計の簡素化に役立ちます。特徴
- レールツーレール入出力
- ±0.3mV低入力オフセット電圧
- 10MHzユニティゲイン帯域幅
- 10nV/√Hz低ブロードバンドノイズ
- 0.5pA低入力バイアス電流
- 538µA低自己消費電流
- ユニティゲイン安定
- 内蔵RFIとEMIフィルタ
- 最低1.8Vの供給電圧で動作
- 抵抗オープンループ出力インピーダンスのおかげで、容量負荷での安定化が容易
- 拡張温度範囲: –40°C~+125°C
アプリケーション
- 電動バイク
- 煙探知器
- 過熱、換気、空調(HVAC)
- AC誘導といったモータ制御
- 冷蔵庫
- ウェアラブルデバイス
- ノートパソコン
- 洗濯機
- センサシグナルコンディショニング
- 電源モジュール
- バーコードスキャナー
- アクティブフィルタ
- ローサイド電流検出
Datasheets
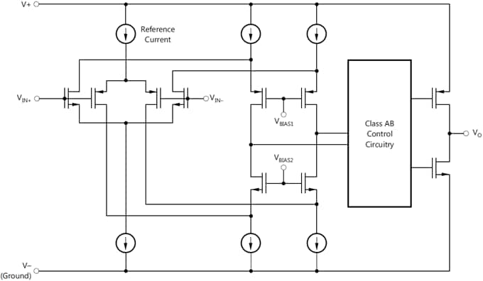
機能ブロック図
公開: 2018-01-12
| 更新済み: 2025-07-03
