Texas Instruments TLV915x/TLV915x-Q1オペレーショナルアンプ
Texas Instruments TLV915x/TLV915x-Q1低オフセット電圧低ノイズオペアンプ(オペアンプ)は、16V汎用オペアンプです。これらのデバイスは、レール・ツー・レール出力、低オフセット (±125µV、標準) 、低オフセット・ドリフト (±0.3µV/°C、標準) 、4.5MHz帯域幅など、優れたDC精度とAC性能を提供します。便利な機能として、広い差動入力電圧範囲、高い出力電流 (±75mA) 、高スルーレート (20V/µs) 、低ノイズ (10.5nV/√Hz) があります。これらの機能により、TLV915x/TLV915x-Q1は産業用アプリケーション向けの堅牢で低ノイズのオペアンプとなっています。Texas InstrumentsのTLV915x/TLV915x-Q1は標準パッケージで提供され、 –40°C~125°C で指定されます。TLV915x-Q1は、自動車アプリケーションを対象としたAEC-Q100認定を受けています。特徴
- ±125µV低オフセット電圧
- ±0.3µV/°C低オフセット電圧ドリフト
- 1kHz低ノイズで10.5nV/√Hz
- 120dB高コモンモード除去
- ±10pA低バイアス電流
- レールツーレール入出力
- 4.5MHz GBWワイド帯域幅
- 20V/µs高スルーレート
- 1アンプあたり560µAという低自己消費電流
- ±1.35V~±8V、2.7V~16Vワイド供給
- 堅牢なEMIRR性能を提供する入力ピンのEMI/RFIフィルタ
- 供給レールのための差動およびコモンモード入力電圧範囲
- 業界標準パッケージ
- シングルSOT-23-5、SC70-5、SOT553
- デュアルSOIC-8、SOT-23-8、TSSOP-8、VSSOP-8、WSON-8、X2QFN-10
- クワッドSOIC-14、TSSOP-14、WQFN-14、WQFN-16
アプリケーション
- プロ用のマイクロフォンと無線システム
- 多重データ収集システム
- 試験機器および測定機器
- ファクトリオートメーションと制御
- ハイサイトおよびローサイド電流センシング
データシート
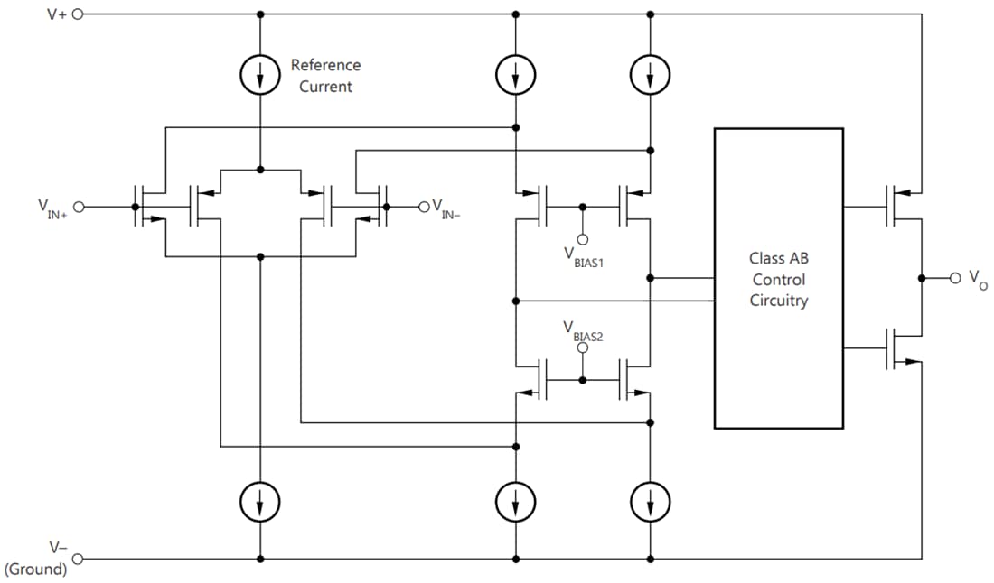
機能ブロック図
公開: 2020-06-02
| 更新済み: 2025-04-28
