Texas Instruments TLV930x MUXフレンドリー・オペレーショナルアンプ
Texas Instruments TLV930x MUXフレンドリー・オペレーショナル・アンプ(オペアンプ)は、ファミリの40Vコスト最適化オペレーショナルアンプです。これらのデバイスには、レール・ツー・レール出力を、低オフセット(±0.5mV、typ)、低オフセット・ドリフト(±2μV/°C、typ)、1MHz帯域幅を始めとする強力な汎用DCおよびAC仕様があります。TLV930xには、ワイド差動入力範囲、高出力電流(±60mA)、高スルーレート(3V/μs)といった便利な機能が備わっています。これらの機能によってTLV930xは、高電圧・高感度アプリケーションを対象とした堅牢なオペレーショナル・アンプとなっています。TLV930xは、-40°C to +125°Cに指定された標準パッケージでご用意があります。特徴
- 低オフセット電圧: ±0.5mV
- 低オフセット電圧ドリフト: ±2µV/°C
- 低ノイズ: 35nV/√Hz @ 1kHz
- 高コモンモード除去: 110dB
- 低バイアス電流: ±10pA
- レール・ツー・レール出力
- ワイド帯域幅: 1MHz GBW
- 高スルーレート: 3V/µs
- 低自己消費電流: アンプあたり150µA
- 広い供給: ±2.25V~±20V、4.5V~40V
- EMI/RFIフィルタ入力
- MUXフレンドリー/コンパレータ入力
- 広い差動およびコモンモード入力電圧範囲
- 業界標準のパッケージ
- シングルSOT-23-5およびSC70
- デュアルSOIC-8、TSSOP-8、VSSOP-8
- クワッドSOIC-14およびTSSOP-14
アプリケーション
- グリッドインフラ: 回路ブレーカ
- 電子POS(EPOS)
- モータ駆動: ACおよびサーボ駆動電源
- ビルオートメーション
- 屋内/屋外照明
- 高精度高電圧コンパレータ
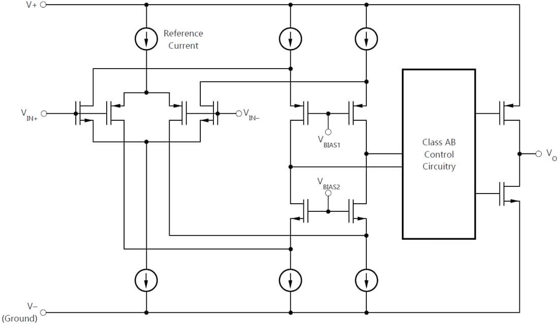
機能ブロック図
公開: 2019-04-09
| 更新済み: 2025-05-15
