Texas Instruments TLV935x/TLV935x-Q1 MUXフレンドリーOPアンプ
Texas Instruments TLV935x/TLV935x-Q1 MUXフレンドリー・オペレーショナルアンプ(オペアンプ)は、40Vコスト最適化オペレーショナルアンプです。これらのデバイスには、レール・ツー・レール出力、低オフセット(標準±350µV)、低オフセットドリフト(標準±1.5µV/°C)、3.5MHz帯域幅など、DCおよびAC仕様が強化されています。独自の機能には、電源レール、大出力電流(±60mA)、高スルーレート(20V/µs)への差動入力電圧範囲があります。これらの機能によってTLV935x/TLV935x-Q1は、高電圧でコスト重視のアプリケーション向けの堅牢なオペアンプになります。Texas Instruments TLV935x/TLV935x-Q1は、標準パッケージでご用意があり、 –40°C〜125°Cに指定されています。TLV935x-Q1は、自動車アプリケーションを対象としたAEC-Q100認定を受けています。特徴
- ±350µV低オフセット電圧
- ±1.5µV/°C低オフセット電圧ドリフト
- 1kHz低ノイズで15nV/√Hz
- 110dBの高いコモンモード除去
- MUXフレンドリー/コンパレータ入力
- これらのアンプは、供給レールに応じた差動入力で動作
- アンプは、開ループまたはコンパレータとして使用できます。
- ±10pA低バイアス電流
- レール・ツー・レール出力
- GBW広帯域幅:3.5MHz
- 20V/µs高スルーレート
- 1アンプあたり600µAという低自己消費電流
- ±2.25V~±20V、4.5V~40Vワイド供給
- 堅牢なEMIRR性能のための入力ピンでのEMI/RFIフィルタ
- 供給レールのための差動およびコモンモード入力電圧範囲
アプリケーション
- ACとモータ駆動サーボ制御モジュール
- ACとモータ駆動電力段モジュール
- 試験機器および測定機器
- プログラマブルロジックコントローラ
データシート
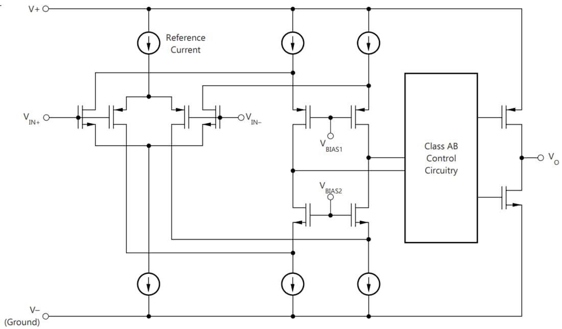
機能ブロック図
公開: 2020-06-02
| 更新済み: 2024-06-21
