Texas Instruments TLVM13610同期整流降圧DC/DCパワー・モジュール
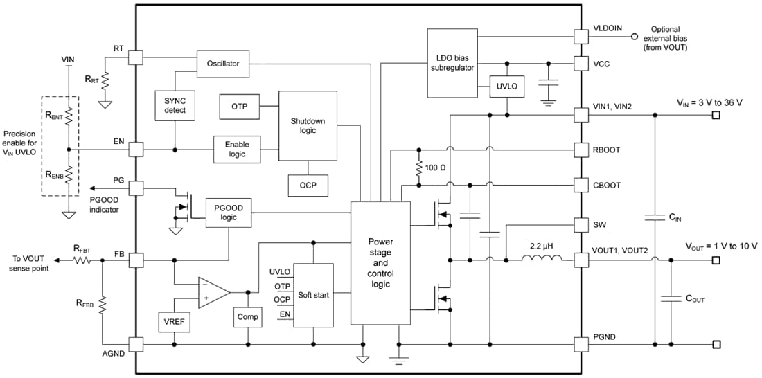
Texas Instruments TLVM13610同期整流降圧DC/DCパワーモジュールは、パワーMOSFET、シールド付きインダクタ、受動部品をEnhanced HotRod™ QFNパッケージに実装した、高集積36V、8A DC/DCソリューションです。このモジュールは、入出力コンデンサの配置を最適化するため、VIN およびVOUT ピンをパッケージの角に配置しています。モジュールの下面に大きな4つのサーマルパッドがあるため、シンプルなレイアウトが可能で、製造時も扱いが容易です。TLVM13610には、1V~10Vの出力電圧が備わっており、小型PCBフットプリントでの低EMI設計を迅速かつ簡単に実装できるように設計されています。トータル・パワー・ソリューションは、外部部品を4個しか使用せず、設計プロセスで、補償や磁気部品の選択が不要になります。Texas Instruments TLVM13610モジュールは、実装スペースに制約のあるアプリケーションに適した小型でシンプルな設計となっていますが、調整可能な入力電圧UVLO用のヒステリシス付き高精度イネーブル、EMI改善のための抵抗によりプログラム可能なスイッチノードのスルーレートなど、堅牢な性能を実現するための多くの機能を搭載しています。また、VCC 、ブートストラップ、および入力コンデンサを内蔵し、信頼性の向上と高密度化を実現しています。このモジュールは、固定スイッチング周波数(FPWM)または可変周波数(PFM)の間で自動的に遷移することで、軽負荷時の効率をさらに向上させます。モジュールには、シーケンシング、フォルト保護、出力電圧監視用のPGOODインジケータを内蔵しています。
特徴
- 機能安全対応
- 機能安全システムの設計に役立つ資料を利用可能
- 汎用性の高い36VIN 、8AOUT の同期整流式降圧モジュール
- MOSFET、インダクタ、コントローラを内蔵
- 1V~10Vの調整可能な出力電圧
- 6.5mm × 7.5mm × 4mmオーバーモールドパッケージ
- 接合部温度範囲: –40°C~125°C
- 200Khz~2.2MHzの調整可能な周波数
- 全負荷範囲での超高効率
- 95%+ピーク効率
- 外部バイアスオプションによる効率向上
- 露出パッドにより熱インピーダンスを低減(EVM θJA = 18.2°C/W)
- シャットダウン時静止電流 0.6µA(標準値)
- 非常に低い伝導および放射EMIシグネチャ
- デュアル入力経路と統合コンデンサが備わった低ノイズパッケージによって、スイッチリンギングを低減
- レジスタの調整が可能なスイッチノードスルーレート
- CISPR 11および32 Class Bエミッションに適合
- 堅牢な設計のための本質的な保護機能
- 高精度イネーブル入力およびオープンドレインのPGOODインジケータによるシーケンシング、制御、VIN UVLO
- 過電流およびサーマルシャットダウン保護機能
アプリケーション
- 航空宇宙・防衛/テストと測定
- ファクトリオートメーションと制御
- バックおよび反転バックブースト電源
機能ブロック図
公開: 2023-03-30
| 更新済み: 2025-06-12
