Texas Instruments TLVM236x5バックコンバータパワーモジュール
Texas Instruments TLVM236x5同期バックコンバータパワーモジュールは、1.5Aまたは2.5A、36V入力DC/DCパワーモジュールで、flip chip on lead(FCOL)パッケージ、パワーMOSFET、統合インダクタ、ブートコンデンサが組み合わされており、コンパクトで使いやすい3.5mm × 4.5mm × 2mm、11ピンQFNパッケージに収められています。小型HotRod™ QFNパッケージテクノロジーが熱性能を強化し、高い周囲温度での動作を保証します。抵抗帰還分圧器を備えたデバイスは、1V~6Vまでの出力に設定できます。TLVM236x5は、常時オン産業アプリケーションを対象とした低スタンバイ電力要件を満たすように設計されています。自動モードでは、軽負荷動作時の周波数フォールドバックが可能で、1.5µA(VIN = 13.5V時)の無負荷時消費電流と、軽負荷時の高効率を実現できます。PWMモードとPFMモードの間のシームレスな遷移と低 MOSFET ON抵抗により、負荷範囲全体で卓越した効率性が得られます。
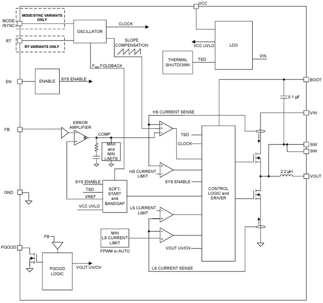
Texas Instruments TLVM236x5 は、内部補償を備えたピーク電流モードアーキテクチャを使用して、最小限の出力容量で安定した動作を維持します。RTピンを使用して周波数を200kHz~2.2MHzに設定し、ノイズに敏感な周波数帯域を避けることができます。
特徴
- 機能安全対応
- 機能安全システム設計を支援する文書を利用可能
- 多目的性の同期バックDC/DCモジュール
- MOSFET、インダクタ、CBOOT コンデンサ、およびコントローラを内蔵
- 広い入力電圧範囲:3V~36V
- 入力過渡保護:最大40V
- -40°C~+125°Cの接合部温度範囲
- 4.5mm×3.5mm×2mmオーバーモールド・パッケージ
- RTピンを使用して200kHz~2.2MHzの間で調整できる周波数
- 全負荷範囲での超高効率
- VIN = 12V、 VOUT = 5V、1MHz、IOUT = 2.5Aで88%を上回る効率
- VIN = 24V、VOUT = 5V、1MHz、IOUT = 2.5Aで87%を上回る効率
- VIN = 13.5Vでわずか1.5µAのスタンバイIQ
- 超低EMI要件向けに最適化済
- リードパッケージでのフリップチップ - FCOL
- インダクタとブートコンデンサの統合
- CISPR 11、Class Bに準拠
- 出力電圧と電流オプション
- 1V~6Vの調整可能な出力電圧
- スケールできる電源に最適
- ピン互換性
- TPSM365R6(65V、600mA)
- ピン互換性
アプリケーション
- ファクトリーオートメーション
- 試験と計測
- グリッドインフラ
機能ブロック図
公開: 2023-03-14
| 更新済み: 2025-06-12
