Texas Instruments TLVx316/TLVx316-Q1 RRIOオペアンプ
Texas Instruments TLVx316/TLVx316-Q1レールツーレール入力/出力(RRIO)オペレーショナルアンプ(オペアンプ)は、低消費電力オペアンプのファミリです。低自己消費電流(400µA/ch、代表値)、レールツーレール入出力スイング、10MHzの広い帯域幅、超低ノイズ(1kHzで12nV/√Hz)といった特徴があり、性能とコストの良好なバランスを必要とするさまざまなアプリケーションに最適です。低入力バイアス電流は、メガオームソースインピーダンスのあるアプリケーションでのオペアンプに対応しています。TLVx316/TLVx316-Q1の堅牢な設計によって、使いやすく、ユニティゲインが安定していて、オーバードライブ状態での位相反転がありません。また統合RFI/EMI除去フィルタを装備していて、高静電放電(ESD)保護機能(4kV HBM)があります。これらのデバイスは、最低1.8V(±0.9V)と最大5.5V(±2.75V)の低電圧動作向けに最適化されています。TLVx314/TLVx314-Q1とTLVx313/TLVx313-Q1シリーズと組み合わせると、この低電圧CMOSオペレーショナルアンプを追加したことにより、シリーズのノイズ、帯域幅、電源オプションを利用でき、さまざまなアプリケーションのニーズを満たすことができます。Texas Instruments TLVx316-Q1は、車載用アプリケーションのAEC-Q100認定を取得しています。
特徴
- ユニティゲイン帯域幅は10MHz
- 400μA/chの低IQ
- 優れた電力対帯域幅比
- 温度と電源範囲全体での安定したIQ
- 1.8V~5.5Vの広い供給範囲
- 1kHzで12nV/√Hzの低ノイズ
- ± 10pAの低入力バイアス電流
- オフセット電圧は±0.75mV
- ユニティゲインで安定
- 内部RFI/EMIフィルタ
- 拡張された温度範囲は-40°C ~ +125°C
アプリケーション
- バッテリ駆動計器
- 民生、産業、医療
- ノートブック、ポータブルメディアプレーヤー
- センサシグナルコンディショニング
- バーコードスキャナ
- アクティブフィルタ
- オーディオ
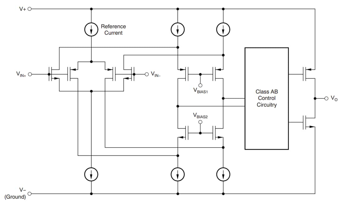
機能ブロック図
公開: 2025-02-05
| 更新済み: 2025-02-11
