Texas Instruments TMCS1123xEVM評価モジュール
Texas Instruments TMCS1123xEVM評価モジュール(EVM)は、内部の比測定基準を使用して、TMCS1123絶縁ホール効果・高精度電流センサの使用を高速追跡するように設計されています。これらの評価ボードにより、設計者はホール入力側に最大動作電流を流しながら、強化絶縁バリアを通して絶縁出力を測定することができます。TMCS1123xEVM評価モジュールは、5つに分割可能な単一のプリント基板を採用しています。これにより、ユーザーは単一の静止点(A = 0.5Vs、B = 0.33Vs、またはC = 0.1Vs)におけるすべての感度バリエーションをテストできます。この治具のレイアウトは、ターゲット回路のモデルや、電磁両立性(EMC)テストに使用することを意図していません。特徴
- TMCS1123センサーの迅速な使用を促進することを目的としています
- EVMを大きな電流が流れるリード線に接続するための大きなラグコネクタ
- デバイスピンへの簡単なアクセスが可能になるテストポイント
- 熱散逸に貢献する大きな銅製プレーン
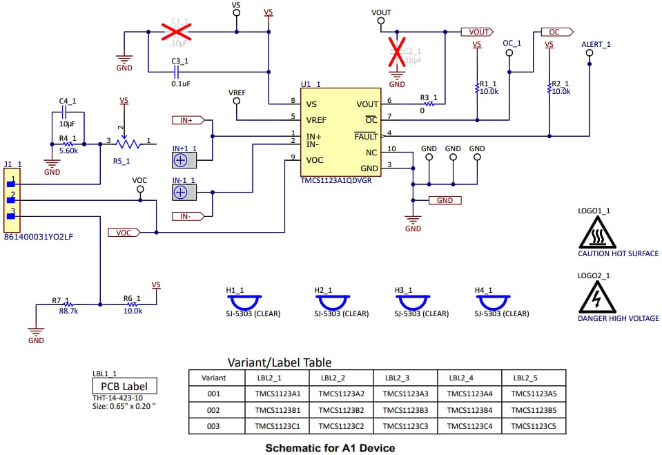
回路図例
公開: 2023-08-24
| 更新済み: 2025-11-20
