Texas Instruments TMF0008 8KビットシリアルFRAM
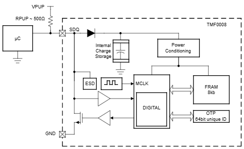
テキサス・インスツルメンツ (Texas Instruments) 8Kビット シリアルFRAMは、工場出荷時に48ビットの固有識別番号と8ビットのファミリコードが書き込み済みの不揮発性メモリ(NVM)デバイスです。このデバイスはFRAMメモリをベースとしており、他のNVM技術と比較して高い耐久性(106 R/Wサイクル)を実現しています。TMF0008 シリアルFRAMは、SDQ™ 1線式インターフェイスを介して通信し、15.4Kbpsと90Kbpsの両方の速度をサポートします。このFRAMは、3.3V±5%および5V±5%の2つの電源電圧範囲で動作し、-10°C~85°Cの温度範囲で仕様規定されています。TMF0008シリアルFRAMは、TO-92(LP)、WSON(DRS)、SO(PS)パッケージでご用意があります。代表的なアプリケーションには、医療用ケーブルの識別、資産追跡装置、接続されたペリフェラルやプリンタ、偽造ハードウェア防止などが含まれます。特徴
- 複数のページに分割された、ユーザープログラマブルな構成データをストレージするための7680ビットのFRAM
- 回路基板の配線を削減するシングルワイヤインターフェイス
- 15.4Kbps(標準速度)および90Kbps(オーバードライブ速度)で通信
- デバイス内蔵のスイッチポイント ヒステリシスおよびフィルタリングにより、ノイズの存在下でも性能を向上
- IEC 61000-4-2レベル4 ESD保護(接触±8kV、気中±15kV、標準値)
- 工場出荷時設定の固有の64ビットID番号
- 動作温度範囲: -10°C~85°C
- 動作電圧範囲:
- 5V ±5%(標準速度およびオーバードライブ速度)
- 3.3V ±5%(標準速度のみ)
- TO-92(LP)、WSON(DRS)、SO(PS)パッケージでご用意あり
アプリケーション
- 医療用ケーブルの識別
- 資産トラッカ
- 接続されたペリフェラルやプリンタ
- 偽造ハードウェア防止
機能ブロック図
公開: 2026-01-13
| 更新済み: 2026-01-29
