Texas Instruments TMP461-EPリモート温度センサ
テキサス・インスツルメンツ (Texas Instruments) TMP461-EP リモート温度センサは、ローカル温度センサを内蔵した高精度・低消費電力のリモート温度センサ モニタです。このセンサは、1.7V~3.6Vの電源およびロジック電圧範囲、35µA(1 SPS)の動作電流、3µAのシャットダウン電流、および±1°Cのローカル温度センサ精度を特長としています。TMP461-EP 温度センサは、ローカルとリモートの両方のセンサで、温度を、分解能0.0625°Cの12ビットデジタルコードとして表現しますその他の機能には、直列抵抗のキャンセル、プログラム可能な非理想係数(η-係数)、プログラム可能なオフセット、プログラム可能な温度制限、およびプログラム可能なデジタルフィルタなどがあります。TMP461-EPデバイスにはゴールドボンドワイヤ、-55°C~105°Cの温度範囲が備わっており、SnPbリード仕上げが含まれています。このリモート温度センサは、通信、コンピューティング、計測機器、医療、航空宇宙、防衛、航空電子工学、産業環境など、様々なアプリケーションにおける複数の場所での高精度な温度測定に最適です。特徴
- リモートダイオード温度センサ精度:±1°C
- ローカル温度センサ精度:±1°C
- ローカルおよびリモートチャンネルの分解能:0.0625°C
- 電源およびロジック電圧範囲:1.7V~3.6V
- 動作電流:35µA(1 SPS)、シャットダウン電流:3µA
- 直列抵抗キャンセル機能
- η係数およびオフセット訂正
- プログラム可能なデジタルフィルタ
- ダイオードの障害検出
- ピンによりプログラム可能なアドレスと互換性がある2線式およびSMBus™シリアルインターフェイス
- 10リードVSSOPパッケージ
アプリケーション
- 防衛、航空宇宙、および医療機器をサポート:
- 防衛用温度範囲(-55°C〜125°C)
- 制御されたベースライン
- 1つの製造、組み立て、テストサイト
- 製品寿命サイクルの延長
- ウェハーロットのトレーサビリティ
- 温度モニタリングプロセッサ
- 航空電子工学
- センサ、イメージング、レーダー
- シーカー・フロント・エンド
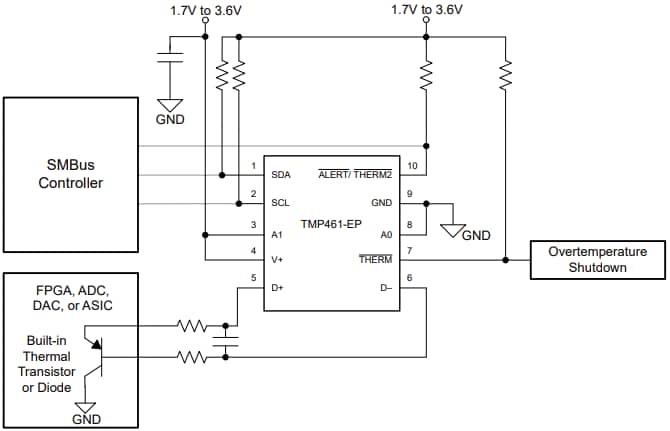
機能ブロック図
回路図の簡素化
公開: 2026-01-13
| 更新済み: 2026-01-29
