Texas Instruments TMUX6104 4:1高精度アナログ・マルチプレクサ
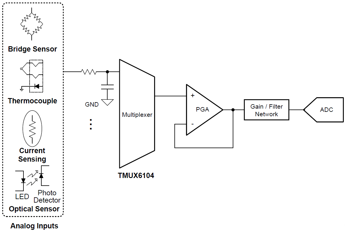
Texas Instruments TMUX6104 4:1高精度アナログ・マルチプレクサは、近代的な相補型金属酸化膜半導体(CMOS)アナログ・マルチプレクサ(MUX)で、4:1シングルエンド多重化されています。これらのデバイスは、デュアル供給(±5V~±16.5V)、単電源(10V~16.5V)、または非対称電源(VDD = 12V、VSS = –5V)で優れた作動を行います。すべてのデジタル入力には、トランジスタ-トランジスタ・ロジック(TTL)互換閾値があり、TTLおよびCMOSの両方のロジック互換性が保証されています。TMUX6104は、アドレスピン(A0/A1)およびイネーブル・ピン(EN)の状態に応じて、4つの入力(Sx)の1つを共通出力(D)に対して多重化します。各スイッチは、ONの位置で両方向に等しく良好に導通し、供給までの入力信号範囲をサポートします。オフの状態では、供給までの信号レベルが阻止されます。全てのスイッチには、ブレークビフォアメーク(BBM)スイッチング動作があります。
特徴
- 低オン容量: 5pF
- 低入力漏洩: 5pA
- 低充電電荷注入: 0.35pC
- レール・ツー・レールの動作
- 広い供給範囲: ±5V~±16.5V(デュアル電源)または10V~16.5V(単一電源)
- 低オン抵抗: 125Ω
- 遷移時間: 88秒
- ブレーク・ビフォア・メーク・スイッチング動作
- VDDにEN接続できるENピン(統合プルダウンあり)
- 論理レベル: VDDに対して2V
- 低供給電流: 17µA
- ESD保護HBM: 2000V
- 業界標準のTSSOPパッケージ
アプリケーション
- 工場オートメーションと工業工程制御
- プログラマブルロジックコントローラ(PLC)
- アナログ入力モジュール
- ATE試験装置
- デジタルマルチメータ
- バッテリ監視システム
簡略図
公開: 2018-09-26
| 更新済み: 2023-05-03
