Texas Instruments TPD4S480 USB Type-C® 48V EPRポート保護装置
Texas Instruments TPD4S480 USB Type-C® 48V EPRポート保護装置はCC1、CC2、SBU1、SBU2を対象としており、4チャンネルのshort-to-VBUS 過電圧保護機能とIEC ESD保護機能が備わっています。VBUS ピンはピンピッチが狭く、非準拠USB Type-Cケーブルとアクセサリが付属しているので、USB Type-Cコネクタ内のCCとSBUピンに短絡できます。サージ保護機能はCCピンが±65V、SBUピンが+ 65V/-35Vで、3mm x 3mm QFNパッケージに収められています。代表的なアプリケーションには、デスクトップPC、マザーボード、スタンダードのノートブックPC、ドッキングステーション、ポート・ケーブルアダプタ、ドングル、スマートフォン、Chromebook 、WOAがあります。TPD4S480保護装置には、統合V BUS 分圧器回路とFETドライバが搭載されており、EPR向けと評価されていないPDコントローラでも、EPR電圧範囲で安全に稼働できるようになります。このデバイスには、CC1、CC2、SBU1、SBU2ピンのためにIEC 61000-4-2 ESD保護機能が統合されており、コネクタの外部に高電圧TVSダイオードを配置する必要がありません。
特徴
- 4チャンネルのshort-to-VBUS 過電圧保護機能(CC1、CC2、SBU1、SBU2): 63VDC 公差
- 4チャンネルのIEC 61000-4-2 ESD保護機能(CC1、CC2、SBU1、SBU2)
- VCONN 電力を通過させるためのCC1とCC2過電圧保護FET
- CCピンのサージ保護:±65V
- SBUピンのサージ保護:+ 65V/-35V
- EPRレベル VBUS を分割できる統合VBUS 分周器回路
- 外部EPR遮断FETの制御のための統合FETドライバ
- モバイル端末でのデッドバッテリのユースケース処理を目的に統合されたCCデッドバッテリレジスタ
- 3mm x 3mm QFNパッケージ
アプリケーション
- デスクトップPC/マザーボード
- スタンダードのノートPC
- Chromebook、WOA
- ドッキングステーション
- ポート/ケーブルアダプタとドングル
- スマートフォン
機能ブロック図
CCとSBU過電圧保護
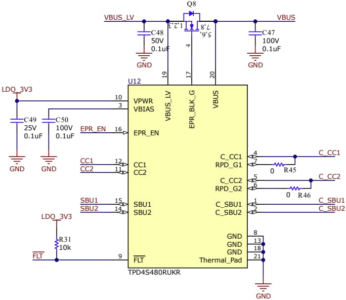
回路図
公開: 2025-01-28
| 更新済み: 2025-02-23
