Texas Instruments TPS1210-Q1スマート・ハイサイドドライバ
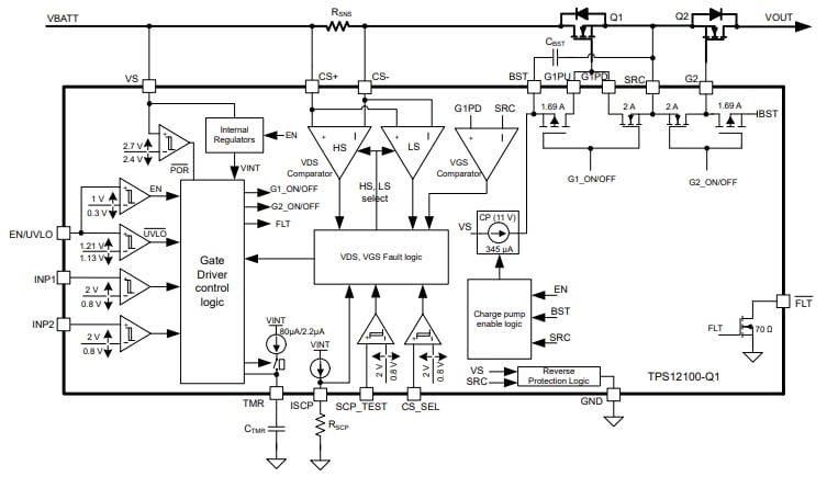
Texas Instruments TPS1210-Q1スマート高圧側ドライバは、45V、低IQ 、バック・トゥ・バックMOSFETドライバで、動作電圧範囲は3.5V ~ 40Vです。このドライバは、最低-40Vまでの負の供給電圧からの負荷に耐え、保護するように設計されています。TPS1210-Q1ドライバには、個別の制御入力(INP1とINP2)が備わった2つの強力(2A)ゲートドライバが搭載されており、共通ソース構成でのバック・トゥ・バックMOSFETを駆動できます。このドライバは、19ピンVSSOPパッケージ(5.1mm x 3mm)でご用意があります。TPS1210-Q1ドライバは、車載用アプリケーションを対象としたAEC-Q100認定を受けています。TPS1210-Q1ドライバは、統合11V充電ポンプ、ハイサイドまたはローサイドの電流センス構成、1.5μAと低いシャットダウン電流(EN/UVLO =低)が特徴です。このドライバには、調整可能な入力低電圧ロックアウト(UVLO)と調整可能な短絡保護機能が備わっています。TPS1210-Q1ドライバは、DC-DCコンバータと車載用12V BMSといったアプリケーションで使用されます。
特徴
- 車載アプリケーションとして認定されたAEC-Q100オートモーティブ
- 動作周囲温度範囲:-40°C ~ 125°C、デバイス温度グレード1
- 入力電圧範囲:3.5V ~ 40V(絶対最大:45V)
- 11V充電ポンプを内蔵
- 低自己消費電流、動作中35µA
- 1.5µAの低シャットダウン電流(EN/UVLO =低)
- 個別の制御入力(INP1、INP2)を用いたバック・トゥ・バックMOSFET駆動用の2つの強力なゲートドライバ(2A src/シンク)
- 外部Rsenseまたは可変遅延 (TMR) 付き(TMR)MOSFET VDS センシングを使用した調整可能な短絡保護(ISCP)
- 調整可能な入力不足電圧ロックアウト(UVLO)
- ハイサイドまたはローサイド電流センス構成(CS _ SEL)
- 短絡故障時の故障表示(FLT)、低電圧充電ポンプ、入力低電圧、短絡コンパレータ診断 (SCP _ TEST)
アプリケーション
- 車載用12V BMS
- DC/DCコンバータ
機能ブロック図
BSTへの外部供給が備わっているアプリケーション回路
公開: 2025-01-15
| 更新済み: 2025-03-09
