LPM=Lowの低電力モードでは、低電力パスFETはONに保たれ、メインFETはOFFになります。このモードでは、デバイスは35µA(typ) の低 IQ を使用します。オートロード・ウェイクアップしきい値はアクティブ状態になり、ISCP/LWU ピンを使用することで変更できます。EN/UVLO がローの場合、IQ は1μA(typ) まで低下します。
TITPS1213-Q1スマート・ハイサイド・ドライバは、MOSFET の VDS センシングまたは外付け RSNS 抵抗を使用して、調整可能な短絡保護を提供します。自動リトライおよびラッチオフ・フォルト動作を設定できます。また、SCP_TEST入力の外部制御による内部短絡コンパレータの診断機能も備えています。
TPS12130-Q1は、19 ピンVSOPパッケージで提供され、AEC-Q100車載アプリケーション向けに認定されています。
特徴
- AEC-Q100は、-40°C~ +125°Cの周囲動作温度のデバイス温度グレード1 車載アプリケーションに適合
- 機能安全システムの設計に役立つ機能安全対応の資料を利用可能
- 入力範囲 3.5V~40V(45V絶対最大)
- -40Vまでの逆入力保護機能
- 11Vチャージポンプを内蔵
- 低静止電流、35µA低電力モード (LPM = Low)
- 低1µA(typ) シャットダウン電流 (EN/UVLO = Low)
- 強力なゲート駆動(G1PU/G1PD:1.69Aソースおよび2Aシンク)
- 調整可能な入力低電圧ロックアウト(UVLO)
- 調整可能な応答時間(TMR)および故障フラグ出力(FLT)を備えた調整可能な短絡保護(ISCP)
- 低電力モードからアクティブ・モードへの高速移行(WAKE表示付き)
- 外部LPMトリガー(LowからHigh)による低電力経路からメイン経路への8µsスイッチ・オーバー・タイム
- 調整可能な負荷ウェイクアップしきい値(ILWU)、低電力パスからメイン・パスへの(6µs)切り替え機能付き
- 短絡故障、チャージポンプ不足電圧、入力不足電圧時の故障表示(FLT)
- 短絡コンパレータ診断(SCP_TEST)
アプリケーション
- 自動車12VBMS
- 配電ボックス
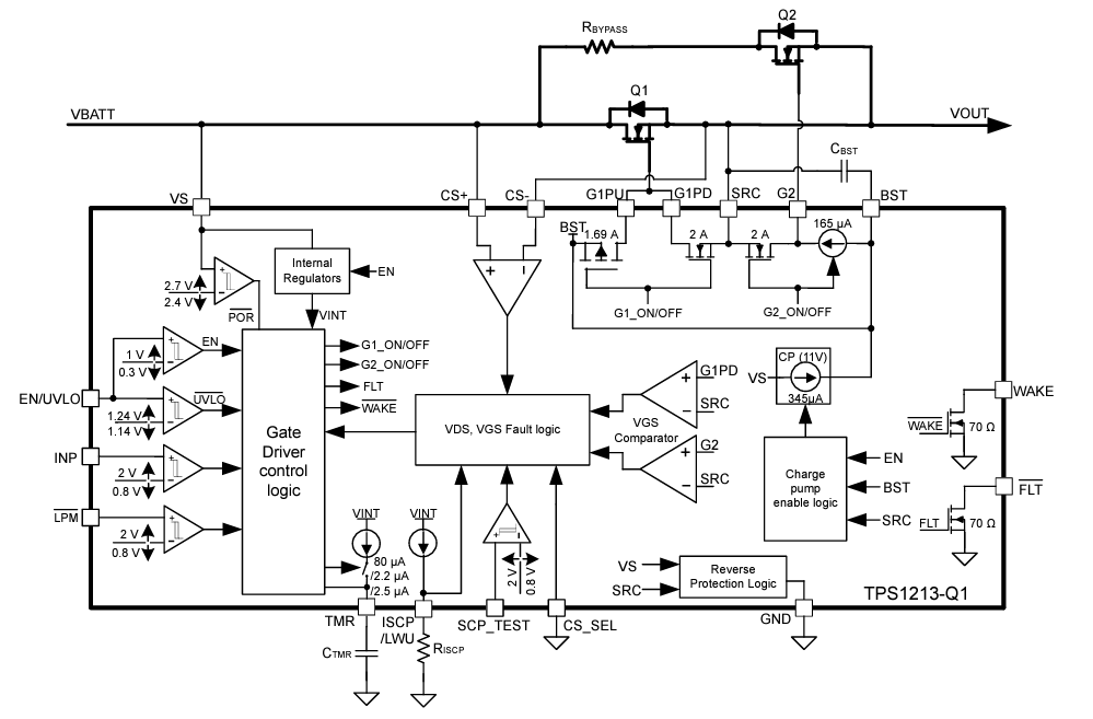
機能ブロック図
公開: 2024-11-05
| 更新済み: 2024-11-14

