Texas Instruments TPS1641x電力および電流制限 eFuse
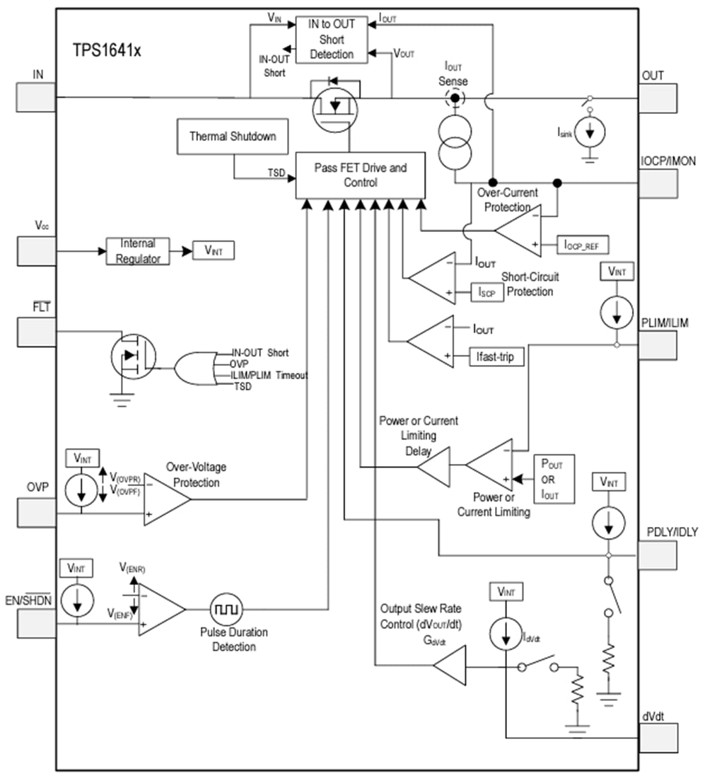
Texas InstrumentsTPS1641x電力および電流制限 eFuse には、正確な電力または電流制限が備わっています。このデバイスは、統合された過電流保護、過電圧保護、IN から OUT への短絡検出、および過熱保護を備えた堅牢な保護を提供します。TPS16410およびTPS16411デバイスは、負荷に対して15Wでの±5%電力制限を提供し、一時的な過負荷または過電流イベントに対して構成可能なブランキング時間を提供します。TPS16410およびTPS16411、IEC60335およびUL60730標準に従って、15W電力制限用の低電力回路 (LPC) に使用できます。TPS1641xデバイスは、隣接ピンのショートおよび GND 障害へのピンのショートから保護します。PLC および DCS モジュールのバックプレーン電源保護などのアプリケーションでは、ILIMピンの抵抗を使用して電流制限を構成します。TPS16412およびTPS16413デバイスは、負荷に対して1Aでの±6%電流制限を提供します。また、これらのデバイスは、電源投入時に大きな容量性負荷を充電するための dVdT ピンによる出力スルー レート制御も提供します。Texas Instruments TPS1641xは、入力と出力の間の短絡検出機能を搭載しています。デバイスは、FLTピンで IN から OUT への短絡を示します。FLTピンはデジタル入力として MCU に提供することも、外部 PFET の駆動に使用することもできます。これらのデバイスは、-40°C ~+125°Cのジャンクション温度範囲で動作するように特性化されています。
特徴
- 動作電圧範囲(IN)
- TPS16410、TPS16411: 4.5V~40V
- TPS16412、TPS16413: 2.7V~40V
- 出力で最大 –1V の負電圧に耐えます
- 超低オン抵抗 (RON =152mΩ(代表値))
- TPS16410、TPS16411:電力制限 2W~64W
- TPS16412、TPS16413:電流制限 0.03A~1.8A
- IN から OUT へのショート検出とFLTピンでの表示
- 診断および外部PFETの駆動用のFLT出力
- 電力制限精度 15W時±5%(TPS16410、TPS16411)
- 電流制限精度 1A時±6%(TPS16412、TPS16413)
- 設定可能な過電圧保護
- 構成可能な過電流保護 (IOCP)
- 過渡電流に対する設定可能なブランキング時間
- 外部 FET による最大60Vまでの過電圧保護
- 突入電流保護のための調整可能な出力スルーレート制御 (dVdt)
- コントロールを有効にしてシャットダウンする
- IOCPピンで出力負荷電流を監視
- サーマルシャットダウン付き過熱保護 (OTP)
- QFN、3mm × 3mm、0.5mmピッチ、小型フットプリント
アプリケーション
- 冷蔵庫と冷凍庫
- オーブン
- 食洗機
- HVAC バルブとアクチュエータの制御
- 人工呼吸器
- 麻酔デリバリーシステム
機能ブロック図
公開: 2023-02-28
| 更新済み: 2023-06-22
