Texas Instruments TPS1685 スタッカブル内蔵型ホットスワップ (eFuse)
Texas Instruments TPS1685 スタック可能な一体型ホットスワップ(eFuse)は、統合大電流回路保護および電源管理デバイスで、正確で高速の電流モニタが搭載されています。これらのeFuseは、入力電圧範囲9V~80Vで動作が規定されており、過負荷、短絡、過剰な突入電流に対して堅牢な保護を行います。 TPS1685シリーズは、アクティブHIGHのイネーブル入力、低電圧誤動作防止 (UVLO) を設定可能、調整可能な過電圧保護機能が特長です。これらのTI eFuseは、複数のeFuseを並列に接続して、デバイスが動作状態を同期し、電流を共有することをサポートします。 代表的なアプリケーションは、入力ホットスワップとホットプラグ、サーバーとハイパフォーマンスコンピューティング、グラフィックとハードウェアアクセラレータカード、データセンタースイッチとルータ、火災警報制御パネルなどです。TPS1685ホットスワップeヒューズは、高速で正確なセンスアナログ負荷電流モニターを内蔵しており、予知保全と高度なダイナミックプラットフォーム電源管理を容易にします。これらの eFuse は QFN6mmx5mmパッケージで提供され、60V用のIPC9592Bクリアランスがあり、-40°C~+125°Cの温度範囲で動作します。
特徴
- 動作入力電圧範囲:9V~80V
- 92V絶対最大
- 出力で最大-5Vの負電圧に耐久
- 低いオン抵抗のFETを内蔵:RON = 3.5mΩ(標準値)
- アクティブHIGHのイネーブル入力、低電圧誤動作防止 (UVLO) を設定可能
- 調整可能な過電圧保護
- デバイス状態の同期および電流共有により、複数のeFuseの並列接続をサポート
- 突入電流の保護向けに調整可能な出力スルーレート制御(dVdt)
- 高精度な負荷電流監視機能
- <>
- 帯域幅1MHz
- 短絡イベントに対する高速トリップ応答
- FETのヘルスモニタリングおよび報告機能
- アナログダイ温度モニター出力(TEMP)付き0.7W√s FET SOA過熱保護(OTP)
- 堅牢な過電流保護機能
- 回路ブレーカ応答
- 2A~20Aの調整可能な閾値
- 過電流保護の精度:±3%
- 可変の過渡過電流タイマ(ITIMER)によりピーク電流をサポート
- フォルト表示ピン (FLT)
- パワーグッド表示端子(PGOOD)
- 小さい占有面積:
- QFN 6mm x 5mmパッケージ
- 60V対応のIPC9592Bクリアランス
アプリケーション
- 入力ホットスワップおよびホットプラグ
- サーバおよび高性能コンピューティング
- ネットワーク・インターフェイスカード
- グラフィックスとハードウェア・アクセラレータ・カード
- データセンターのスイッチおよびルーター
- 火災警報制御盤
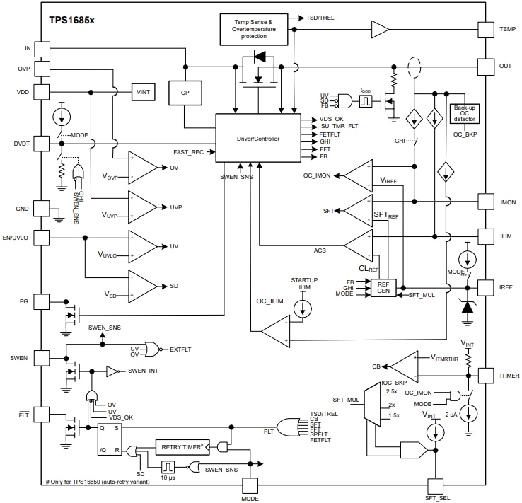
ブロック図
回路図の簡素化
公開: 2025-07-03
| 更新済み: 2026-01-09
