Texas Instruments TPS1HTC100-Q1スマート高圧側スイッチ
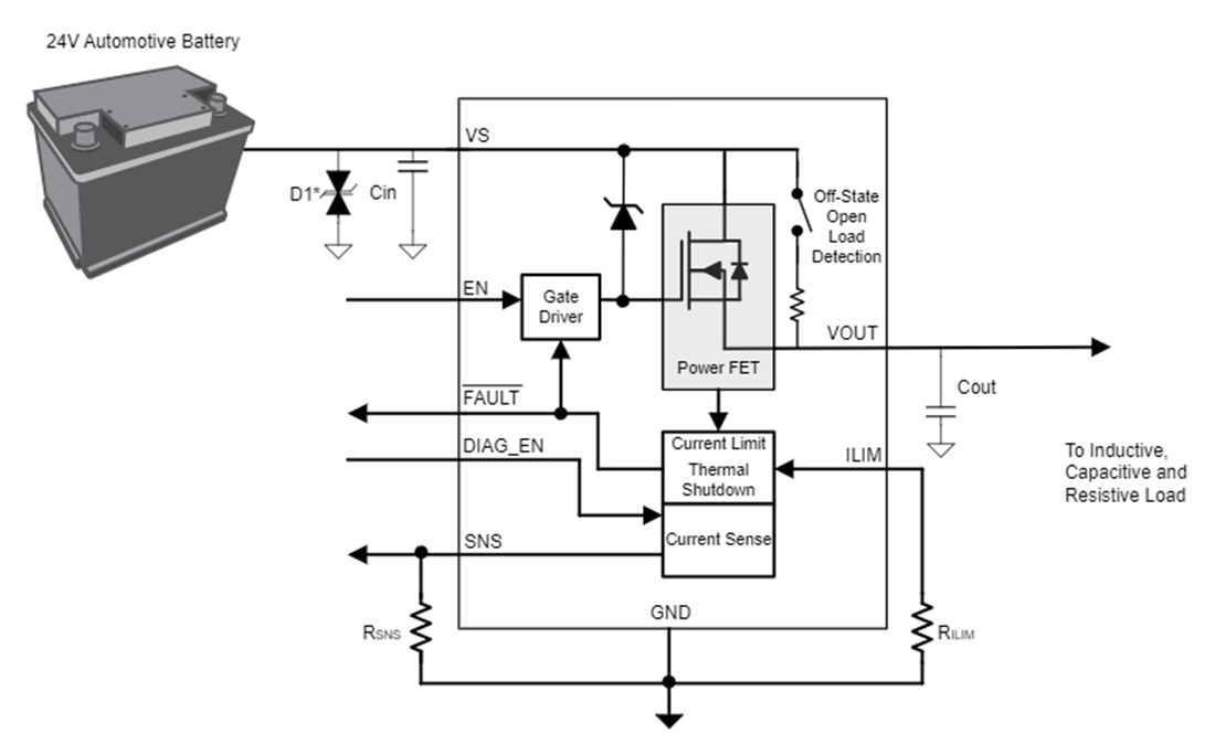
Texas Instruments TPS1HTC100-Q1 シングルチャンネル・スマート高圧側スイッチは、24V車載バッテリシステムの要件を満たすように設計されたNMOSパワーFETと充電ポンプを内蔵したスマート高圧側スイッチです。RON が低い (83mΩ) ためデバイスの電力散逸が最小になり、最大4A DCの広い範囲の出力負荷電流を駆動でき、60V DCの動作範囲によりシステムの堅牢性が向上します。デバイスには、電流制限、サーマルシャットダウン、出力クランプといった保護機能が統合されています。これらの機能は、短絡などの障害発生時のシステムの堅牢性を向上させます。TPS1HTC100-Q1 大容量負荷駆動時の過負荷電流を最小化し、突入電流を低減することで、システムの信頼性を高める調整可能な電流制限回路を実装しています。このデバイスは、オープン負荷検出や過負荷といった負荷診断の向上を実現する正確な負荷電流センスを提供し、より良い予測保守が可能になります。Texas Instruments TPS1HTC100-Q1は、小型14ピン、5mm × 6.4mm HTSSOPリード付パッケージでご用意があり、ピンピッチ0.65mmで、プリント基板フットプリントを最小限に抑えます。このデバイスは、一般的な抵抗負荷、誘導負荷、容量負荷に最適です。
特徴
- 24V車載システム用シングル・チャンネル・スマート高圧側パワースイッチ、フル診断機能付き
- 広い動作電圧範囲: 6V~60V
- 低RON :標準83mΩ、最大180mΩ
- <0.5µAの低スタンバイ電流
- 低静止電流 (Iq):2mA未満
- 調整可能な電流制限によってシステムレベルの信頼性を向上:
- 電流制限:1A~5A、または7.3A
- 1A時、±5%の正確な電流検出
- 保護
- 過負荷および短絡保護
- 統合された誘導放電クランプ
- 低電圧ロックアウト (UVLO) 保護
- GNDの損失、供給保護の損失
- 外部コンポーネントによる逆バッテリ保護
- Diagnostics
- オンおよびオフ状態の出力開負荷およびバッテリ短絡の検出
- グランド検出に対する過負荷や短絡
- 絶対、および相対サーマルシャットダウン検出
- 機能安全対応
- 機能安全システム設計を支援する文書を利用可能
- 接合部動作温度:-40~125°C
- ロジックに対応する入力制御:1.8V、3.3V、5V
- ADC保護のための障害検出電圧スケーリング搭載
- 資格
- AEC-Q100自動車用途向けに認定されています
- 温度グレード1:-40°C~+125°C、TA
- 14ピン、5mm×6.4mmの熱強化HTSSOPパッケージ
標準アプリケーション図
その他のリソース
公開: 2024-08-16
| 更新済み: 2025-05-29
