Texas Instruments TPS212xパワーマルチプレクサ
Texas Instruments TPS212xパワー・マルチプレクサは、複数の電源が活用されているさまざまなシステム用に設計されています。TPS212xパワー・マルチプレクサは、利用可能な入力間での自動検出、選択、シームレスな移行が特徴です。これらのデバイスは、自動で最も高い入力電圧を優先するか、あるいはさらなる低電圧入力に手動で割り当てることができます。さらなる低電圧入力は、ORingおよびソース選択操作の両方をサポートしています。これらのデバイスには、入力源を選択する優先電圧監視回路が搭載されています。また、TPS212xには、入力源の間でシームレスに移行する理想ダイオード動作が活用されています。また、電圧降下は、逆電流が発生する前に阻止するように制御されており、最小限のホールドアップ容量で無瞬断に電力を負荷に供給します。このデバイスを使用すると、スタートアップとスイッチオーバー時の電流制限が可能になり、過電流事象の発生を保護できます。これによって、通常動作時であってもデバイスが保護されます。TPS2120には62mΩ(typ)の低RONが備わっており、TPS2121には56mΩ(typ)です。TPS212x MUXは、–40°C〜125°Cの温度範囲の動作が特徴です。
特徴
- 広い動作範囲: 2.8V~20V
- 絶対最高入力電圧24V
- 低RON抵抗:
- TPS2120: 62mΩ (Typical)
- TPS2121: 56mΩ (Typical)
- 調整可能な過電圧スーパーバイザ(OVx): 精度<±5%
- 調整可能優先スーパーバイザ(PR1): 精度<±5%
- 出力電流制限(ILM):
- TPS2120: 1A – 3A
- TPS2121: 1A – 4.5A
- TPS2121は、<1%精度で外部電圧リファレンス(CP2)をサポート
- チャンネル・ステータス表示(ST)
- 調整可能な入力セトリング時間(SS)
- 調整可能出力ソフトスタート時間(SS)
- TPS2121高速出力スイッチオーバー (tSW): 5µs (typ)
- イネーブル入力からの低Iq: 200µA (typ)
- ディスエーブル入力からの低Iq: 10µA (typ)
- 手動入力ソース選択(OVx)
- 過熱保護(OTP)
アプリケーション
- バックアップおよびスタンバイ電力
- 入力ソース選択
- 複数のバッテリ管理
- EPOS、バーコード・スキャナ
- ビルオートメーションと監視
- トラッキングとテレマティクス
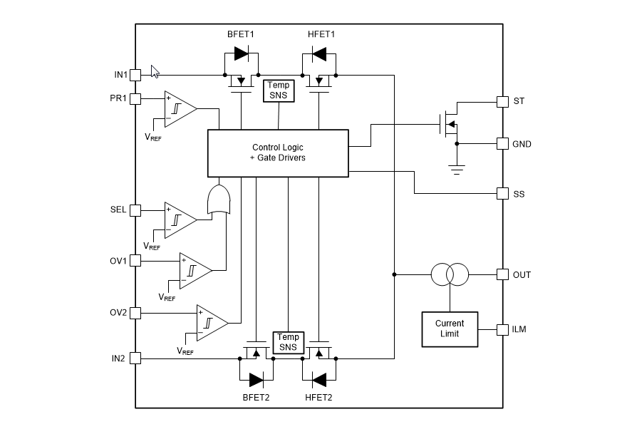
ブロック図
公開: 2019-03-05
| 更新済み: 2023-07-26
