入力源の間でシームレスに移行する理想ダイオード動作が活用されています。また、スイッチオーバー時、電圧降下は逆電流が発生する前に阻止するように制御されており、最小限のホールドアップ静電容量で無瞬断に電力を負荷に供給することを実現します。電流制限は、スタートアップとスイッチオーバー時に使用され、過電流事象の発生を保護できます。これによって、通常動作時であってもデバイスが保護されます。出力電流制限は、単体の外部抵抗器で設定可能です。Texas Instruments TPS2124は、WCSPパッケージでご用意があり、–40°C〜125°Cの温度範囲の動作が特徴です。
特徴
- 2.8V~22Vワイド動作範囲
- 絶対最大入力電圧:24V
- 低RON 抵抗
- 62mΩ(標準)(TPS2124)
- 過電圧スーパーバイザ(OVx)を調整可
- 精度 < ±5%
- 調整可能優先スーパーバイザ(PR1)
- 精度 < ±5%
- 出力電流制限(ILM)
- 1A – 2.5A(TPS2124)
- チャンネル・ステータス表示(ST)
- 調整可能な入力整定時間(SS)
- 出力ソフトスタート時間(SS)を調整可
- イネーブル入力からの200µA(標準)低IQ
- 無効入力からの15µA(標準)低IQ
- 手動入力ソース選択(OVx)
- 過熱防止機能(OTP)
アプリケーション
- バックアップおよびスタンバイ電力
- 入力ソース選択
- 複数のバッテリ管理
- EPOS、バーコード・スキャナ
- ビルオートメーションと監視
- トラッキングとテレマティクス
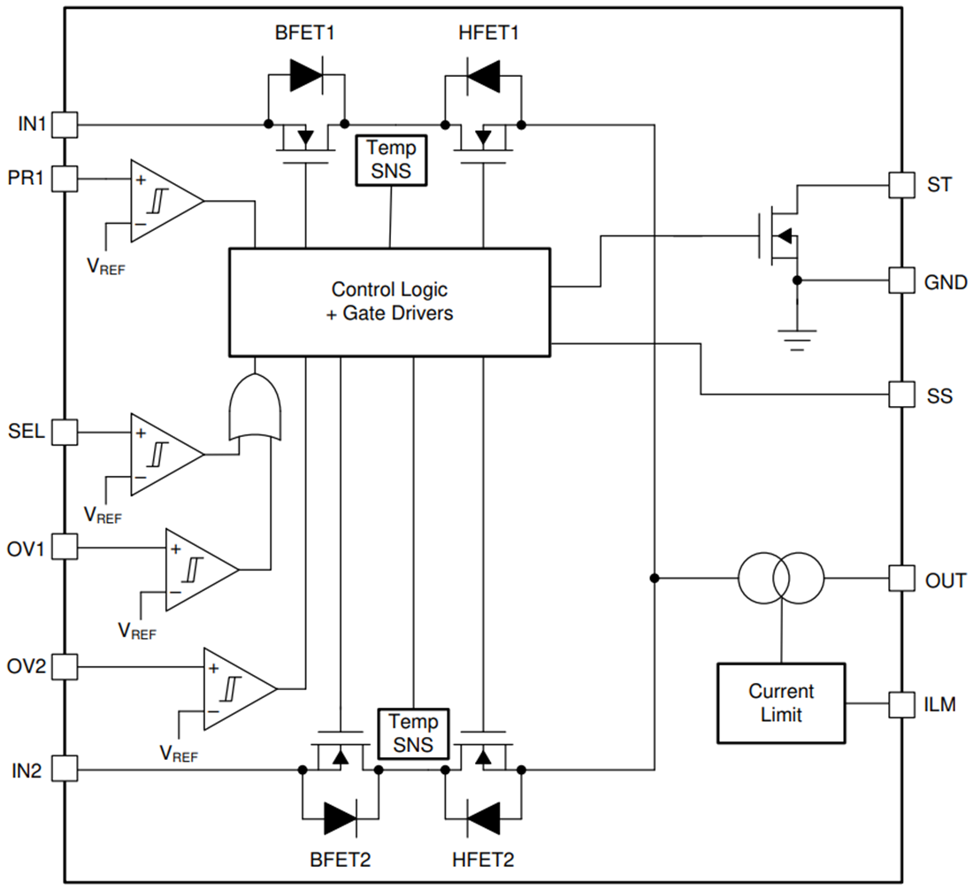
機能ブロック図
公開: 2020-07-21
| 更新済み: 2024-07-05

