出力負荷電流の正確なアナログ検出を実現し、システムの監視と診断に貢献するデジタル電源正常表示にも対応しています。デバイスは、2mm x 2mm、10ピンHotRod™ QFNパッケージでご用意があり、熱性能の向上とシステムのフットプリントの削減を目的としています。Texas Instruments TPS22811xは、–40°C~+125°Cの接合部温度範囲で動作が規定されています。
特徴
- 2.7V~16Vの広い動作入力電圧範囲
- 20V絶対最高
- 低オン抵抗(Ron = 6mΩ(標準)が備わった統合FET
- 調整可能スルー・レート制御(dVdt)
- 調整可能な低電圧ロックアウト閾値(UVLO)が備わっているアクティブ高イネーブル入力
- 調整可能な低電圧ロックアウト閾値(OVLO)が備わっているアクティブ低イネーブル入力
- 高速過電圧保護
- 応答時間1.2µs(標準)の調整式過電圧ロックアウト(OVLO)
- アナログ負荷電流モニター出力(IMON)
- 精度±9%(IOUT > 3A)
- 定常状態時の短絡保護を実現する高速トリップ応答
- 応答時間640ns(標準値)
- 固定閾値
- 温度過昇保護
- 閾値を調整できる(PGTH)電源正常表示
- クイック出力放電
- 小型フットプリント(QFN 2mm × 2mm、0.45mmピッチ)
アプリケーション
- 光学モジュール
- サーバー/PCのマザーボード/アドオンカード
- 企業用ルーター/データセンター用スイッチ
- 産業用PC
- UHDTV
ビデオ
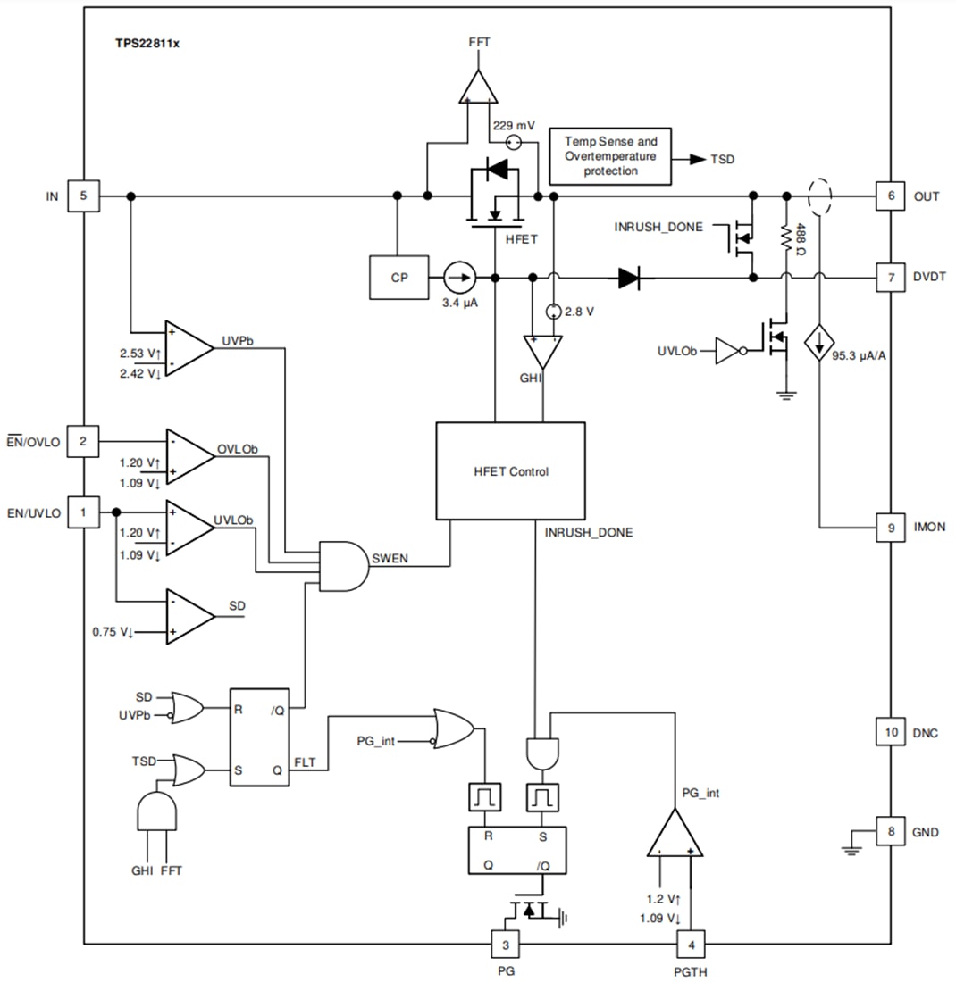
機能ブロック図
公開: 2022-09-07
| 更新済み: 2022-09-21

