Texas Instruments TPS22917シングルチャンネル負荷スイッチ
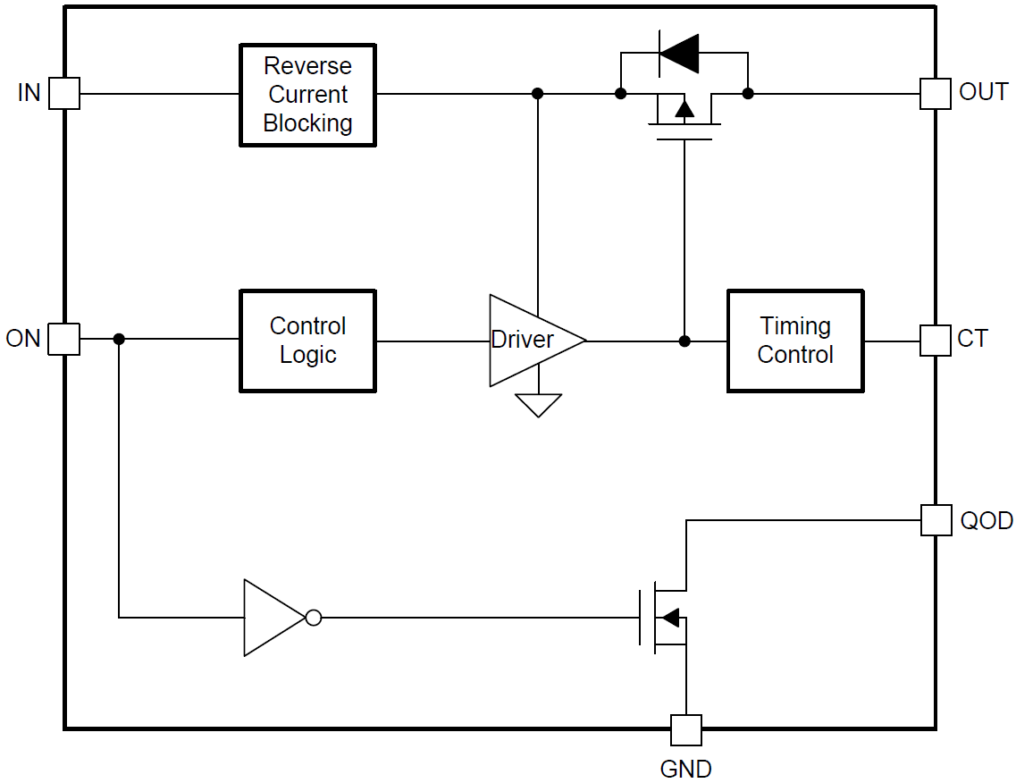
Texas Instruments TPS22917シングルチャンネル負荷スイッチには、最小限の電力損失を目的に、低洩れPチャンネルMOSFETが活用されています。高度なゲート制御設計はオン抵抗、電力損失の増加を最小限にして最低1V動作電圧に対応しています。立ち上がり/立ち下がり時間は、システムレベルの最適化を目的に、外付けコンポーネントを使用して個別に調整できます。タイミングコンデンサ(CT)およびターンオン時間を調整し、不要なシステム遅延を発生させることなく突入電流を管理できます。この出力放電抵抗(QOD)は、出力降下時間の調整に使用できます。最速立下り時間のために、QODピンを出力に直接接続します。または、最遅立下り時間のためにそれをオープンのままにします。このスイッチオン状態は、デジタル入力により制御されており、低電圧制御信号と直接インターフェイス接続できます。最初に電源を使用する際には、スマートプルダウンを使用して、システムのシーケンスが完了するまでピンの浮動を防止します。いったんONピンが意図的に高くされた場合(≥VIH)、スマートプルダウン(RPD)は不必要な電力損失を防ぐために切断されます。
特徴
- 入力動作電圧範囲(VIN): 1V~5.5V
- 最大連続電流(IMAX): 2A
- オン抵抗(RON)
- 5VIN = 80mΩ(標準)
- 1.8VIN = 120mΩ(標準)
- 1VIN = 220mΩ(標準)
- 超低消費電力
- オン状態(IQ): 0.5µA(標準)
- オフ状態(ISD): 10nA(標準)
- スマートONピンプルダウン(RPD)
- ON ≥ VIH(ION): 10nA(最大)
- ON ≤ VIL(RPD): 750kΩ(標準)
- 可変ターンオン突入電流制限(tON)
- 5V tON = 100µs @ 72mV/µs (CT = Open)
- 5V tON = 4000µs @ 2.3mV/µs (CT = 1000pF)
- 調整可能な出力放電と下降時間
- オプションのQOD抵抗 ≥ 150Ω(内部)
- 常時オン逆電流阻止機能(RCB)
- アクティブ化電流(IRCB ):–500mA(標準)
- 逆洩れ(IIN、RCB): –1µA(最大)
アプリケーション
- 産業用システム
- セットトップボックス
- 血糖値測定器
- 電子販売時点管理端末
機能ブロック図
公開: 2018-05-14
| 更新済み: 2023-01-03
