Texas Instruments TPS22919/TPS22919-Q1負荷スイッチ
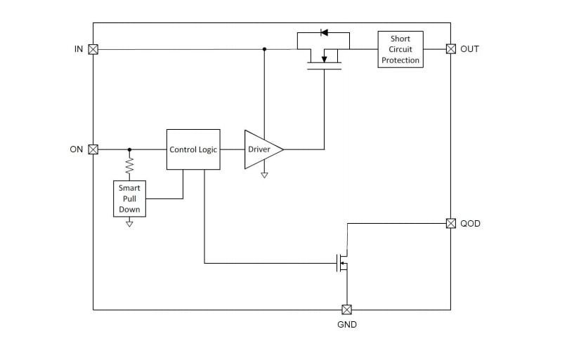
Texas Instruments TPS22919/TPS22919-Q1負荷スイッチには、調整式クイック出力放電が備わっており、スルーレートが制御されています。TPS22919スイッチには、NチャンネルMOSFETが搭載されており、1.6V~5.5Vの入力電圧範囲で動作し、最大連続電流1.5Aをサポートしています。また、デジタル入力によって制御されるON状態も特徴としており、低電圧制御信号と直接インターフェイス接続できます。最初に電源を使用する際には、スマートプルダウンを使用して、システムのシーケンスが完了するまでピンの浮動を防止します。いったんこのピンが意図的に高くされた場合(≥VIH )、スマートプルダウンは不必要な電力損失を防ぐために切断されます。TPS22919/TPS22919-Q1負荷スイッチには、デバイスの出力で短絡イベントからスイッチ自体を保護する自己保護機能が実装されています。さらに、このデバイスには、過熱に起因するあらゆる損傷を防止するサーマルシャットダウンも備わっています。TPS 22919は、接合部温度範囲は–40°C〜125°Cです。標準SC-70パッケージでご用意があります。
特徴
- 車載アプリケーション向けに品質評価済
- AEC-Q100認定済: デバイス温度グレード1(–40°C~+125°C動作周囲温度範囲)
- 入力動作電圧範囲 (VIN): 1.6V~5.5V
- 最大連続電流(IMAX): 1.5A
- オン抵抗(RON) :
- 5V VIN: 89mΩ (typical)
- 3.6V VIN: 90mΩ (typical)
- 1.8V VIN: 105mΩ (typical)
- 出力短絡保護(ISC): 3A(typical)
- 低消費電力:
- オン状態(IQ): 8µA(typical)
- オフ状態(ISD): 2nA(typical)
- スマートONピンプルダウン(RPD)
- ON ≥ VIH (ION): 100nA(最大)
- ON ≤ VIL (RPD): 530kΩ (typical)
- 突入電流(tON)を制限するタイミングの低速ターン:
- 5.0Vターンオン時間(tON): 1.95ms @ 3.2mV/µs
- 3.6Vターンオン時間(tON): 1.75ms @ 2.7mV/µs
- 1.8Vターンオン時間(tON): 1.5ms @ 1.8mV/µs
- 調整可能な出力放電と下降時間:
- 内部QOD抵抗= 24Ω(typical)
アプリケーション
- パーソナル・エレクトロニクス
- セットトップボックス
- HDTV
- 多機能プリンタ
その他の資料
ブロック図
公開: 2019-03-20
| 更新済み: 2023-08-09
