Texas Instruments TPS2291L02負荷スイッチ
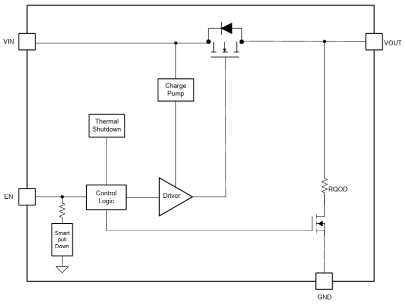
テキサス・インスツルメンツ (Texas Instruments) TPS2291L02 負荷スイッチは、制御されたオン時間を備える、小型、低IQ、低RON 負荷スイッチです。このスイッチは、オン/オフ入力(EN)で制御され、低電圧制御シグナルと直接インターフェースできます。TPS2291L02スイッチには、NチャンネルMOSFETが搭載されており、1.05V~5.5Vの入力電圧範囲で動作し、最大連続電流2Aをサポートしています。この負荷スイッチは、1.05VIN〜5.5VINの入力電圧で動作するため、さまざまな電圧レールに対応する汎用性の高い設計となっています。TPS2291L02スイッチは、小型で省スペースの0.616mm x 0.616mm、0.35mmピッチ、高さ0.35mmの4ピン・ウェハーチップスケール(DSBGA)パッケージ(YCJ)でご用意があります。この負荷スイッチは、-40°C〜105°Cの自由空気温度範囲で動作します。TPS2291L02デバイスは、ノートブックPC、タブレット、ウェアラブルテクノロジー、デジタルカメラ、ゲームコンソール、ソリッドステートドライブに最適です。特徴
- 統合シングルチャンネル負荷スイッチ
- 入力動作電圧範囲(VIN):1.05V~5.5V
- 低オン抵抗(RON):
- VIN ≥ 3.3VでRON = 18.6mΩ(代表値)
- VIN = 1.8VでRON = 20.1mΩ(標準)
- VIN = 1.05VでRON = 23.3mΩ(標準)
- 低電力消費:
- オン状態(IQ):90nA(標準)
- オフ状態(ISD):1.6nA(標準値)
- 最大連続電流:2A
- 130µsの制御ターンオン時間
- クイック出力放電(QOD):235Ω(標準値)
- セルフ保護のためのサーマル シャットダウン
- スマートENピンプルダウン(RPD,EN):
- EN ≥ VIH(ION)で25nA(最大)
- EN ≤ VIL(RPD,ON)で530kΩ(標準)
- ウルトラ小型ウェハーチップスケールパッケージ:0.616mm × 0.616mm、0.35mmピッチ、0.35mm高さDSBGA(YCJ)
- JESD 22準拠でESD性能を試験済み:2kV(HBM)、1kV(CDM)
アプリケーション
- ノートブックPC
- タブレット
- ウェアラブルテクノロジー
- デジタルカメラ
- ゲーミングコンソール
- ソリッドステートドライブ
回路図
ブロック図
公開: 2026-01-14
| 更新済み: 2026-01-19
