TPS22948負荷スイッチは、温度範囲–40°C〜125°Cが特徴で、標準SC-70パッケージでご用意があります。
特徴
- 2.5V~5.5V入力動作電圧範囲(VIN)
- 240mA(標準)出力電流制限(ILIMIT)
- サーマルシャットダウン(TSD)
- 300mΩ(標準)ON抵抗(RON)
- 突入電流を制限するスローターンON時限(標準):
- 820us @ 6.6mv/µsターンON時間(tON)
- 常時ONの逆電流阻止(RCB)
- –200mA(標準)ON状態アクティブ電流(IRCB)
- 障害通知(FLT)
- スマートONピンプルダウン(RPD、ON)
- 25nA(最大)ON VIH (ION)
- 500kΩ(標準)ON VIL (RPD,ON)
- 低消費電力
- 50uA(標準)ON状態(IQ)
- 0.3uA(標準)OFF状態 (ISD)
アプリケーション
- パーソナル・エレクトロニクス
- セットトップボックス
- HDMI出力ポート
- ノートPC、デスクトップPC
- ドッキングステーション
簡略図
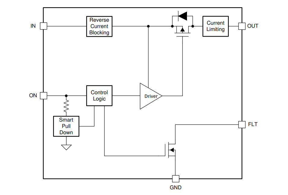
ブロック図
公開: 2019-11-26
| 更新済み: 2024-02-09

