Texas Instruments TPS22950LEVM評価モジュール

Texas Instruments TPS22950LEVM評価モジュールは、TPS22950L負荷スイッチが特徴の2層PCBです。VINおよびVOUT接続は、大きな連続電流の処理が可能で、テスト中のデバイスとの間を低い抵抗で往復する経路を実現します。テスト・ポイント接続があるため、TPS22950LEVMはユーザ定義のテスト条件でデバイスを制御し、正確なRON測定を行うことができます。

特徴

  • 1.8V~5.5VのVIN入力電圧範囲
  • 最大連続スイッチ動作電流2.7A
  • 34mΩ(標準)での低ON抵抗(RON
  • 電流制限および固定クイック出力ディスチャージを調整可能
  • 熱シャットダウン

レイアウト

Texas Instruments TPS22950LEVM評価モジュール

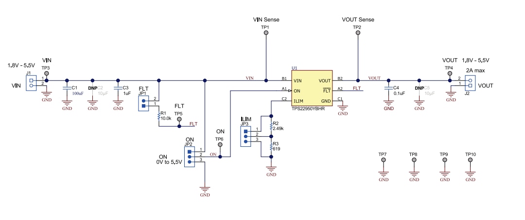
回路図

回路図 - Texas Instruments TPS22950LEVM評価モジュール
公開: 2022-05-25 | 更新済み: 2022-06-03