Texas Instruments TPS22968デュアルチャネルロードスイッチ
Texas Instruments TPS22968デュアルチャネルロードスイッチは、制御起動機能付きの小型、超低RON、デュアルチャネルのロードスイッチです。このデバイスには、0.8V~5.5Vの入力電圧で動作し、各チャネルで4Aの最大連続電流に対応することができるNチャネルMOSFETが2個搭載されています。各々のスイッチはオン/オフ入力(ON1およびON2)で個別制御され、低電圧制御信号と直接インターフェイス接続することが可能です。TPS22968には270Ωのオンチップロードレジスタが付加されており、スイッチがオフになると速やかに出力放電します。TPS22968では小型の省スペースパッケージ(DPU)が採用されており、内蔵サーマルパッドが高い電力散逸率を可能にしています。このデバイスは-40~85°Cの外気温度範囲で動作するように規定されています。特徴
- Integrated dual channel load switch
- 0.8V to 5.5V Input voltage range
- 2.5V to 5.5V Ideal for 1S battery configuration VBIAS voltage range
- Ultra low RON resistance RON = 27mΩ at VIN = 5V (VBIAS = 5V)
- RON = 25mΩ at VIN = 3.3V (VBIAS = 5V)
- RON = 25mΩ at VIN = 1.8V (VBIAS = 5V)
- 4A Maximum continuous switch current per channel
- Low quiescent current 55µA at VBIAS = 5V (both channels)
- 55µA at VBIAS = 5V (Single channel)
- Low control input threshold enables use of 1.2V/1.8V/2.5V/3.3V logic
- Configurable rise time
- Quick Output Discharge (QOD)
- SON 14-pin package with thermal pad
- ESD Performance tested per JEDEC STD2KV HBM and 1KV CDM
- Latch-up performance exceeds 100mA Per JESD 78, class II
- GPIO Enable - active high
アプリケーション
- Ultrabook™
- Notebooks/netbooks
- Tablets
- Consumer electronics
- Set-top boxes
- Telecom systems
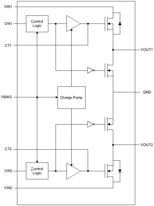
Functional Block Diagram
公開: 2015-03-11
| 更新済み: 2022-03-11
