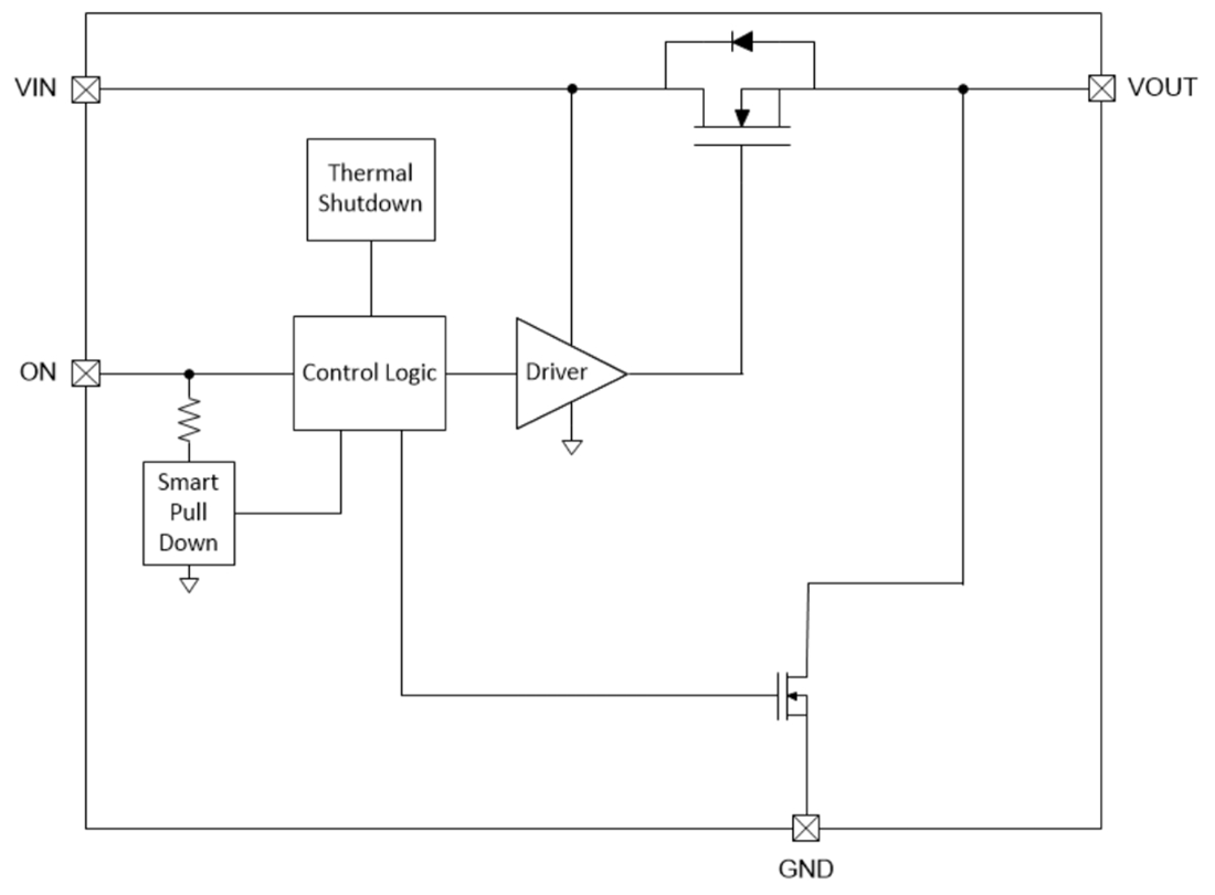
このデバイスは小型サイズ、かつ低RON であり、スペースに制約のあるバッテリ駆動アプリケーションに最適です。スイッチの広い入力電圧範囲によって、さまざまな電圧レールに汎用性があります。デバイスの立ち上がり時間制御によって大きなバルク負荷容量によって引き起こされる突入電流が大幅に低減され、電源ドループが削減または排除されます。TPS22991は、スイッチがオフになっている場合にクイック出力放電(QOD)用の150Ωプルダウンレジスタを統合することで、全体的なソリューションサイズを縮小します。
テキサス・インスツルメンツ (Texas Instruments) TPS22991は、小型で省スペースの0.85mm × 0.75mm、0.4mmピッチ、4ピンUQFNパッケージでご用意があります。-55°C ~ +125°C自由空気温度範囲での動作が特徴です。
特徴
- 統合シングルチャンネル負荷スイッチ
- 1V~5.5Vの電圧範囲
- 3Aの最大連続スイッチ電流
- 25mΩ(代表値) オン抵抗
- 3.3V VIN = 6µA(標準)でのIQ の低自己消費電流
- 3.3V VIN = 14nA(標準)でのISD の低シャットダウン電流
- 制御されたスルーレート
- バージョンB、BN:立ち上がり時間(tR)@ 3.3V VIN = 141μs
- バージョン C、CN:立ち上がり時間 (tR) @ 3.3V VIN = 662µs
- 150Ωのクイック出力放電(QOD)
- サーマルシャットダウン保護
- 0.85 × 0.75mm、0.4mmピッチUQFNパッケージ
アプリケーション
- PCとノートPC
- ウェアラブル
- ソリッドステートドライブ(SSD)
- 産業用PC
機能ブロック図
公開: 2024-09-25
| 更新済み: 2025-09-23

