Texas Instruments TPS22992EVM評価モジュール

Texas Instruments TPS22992EVM評価モジュールは、立上り時間とクイック出力放電を調整できるTPS22992 10mΩ負荷スイッチの評価に使用するように設計されています。このモジュールは、TPS22992負荷スイッチを搭載した2層PCBです。TPS22992EVMモジュールは、6Aの最大連続スイッチ電流動作および8.7mΩ(標準)の低オン抵抗(RON)で動作します。

特徴

  • バイアス電圧範囲1.5V~5V 
  • 0.1V~5V VIN入力電圧範囲
  • 6Aの最大連続スイッチ電流動作
  • 8.7mΩ(標準)の低オン抵抗(RON
  • スルーレートと出力放電を調整可能
  • 熱シャットダウン

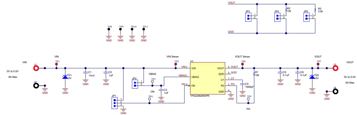
TPS22992EVMのスキーム図

回路図 - Texas Instruments TPS22992EVM評価モジュール
公開: 2022-04-26 | 更新済み: 2022-05-27