TI TPS22995スイッチは、on-and-off入力(ON)によって制御されており、低電圧制御信号と直接インターフェイス接続できます。また、TPS22995は、スイッチがオフになっているとクイック出力放電を提供し、出力電圧を既知の0V状態にします。
TPS22995は、0.4mmと0.5mmのオプションがある2つの6ピンWQFNパッケージに格納されています。このデバイスは、–40°C~+125°Cの外気温度範囲での動作が特徴です。
特徴
- 入力動作電圧範囲(VIN)0.4V~5.5V
- バイアス電圧供給(VBias):1.5V~5.5V
- 最大連続電流:3.8A
- 18mΩ(標準) オン抵抗(ROn)
- 外付けコンデンサを使用して調整できるスルーレート制御
- 100Ω(標準) クイック出力放電(QOD)
- 熱シャットダウン
- スマート・オン・ピン・プルダウン(RPD、ON):
- 25Na ≥(最大)のON VIH(ION)
- 500KΩ(標準)のON ≤ VIL(RPD、ON)
- 低消費電力:
- 10uA(標準) オン状態(IQ)
- 0.1uA(標準) オフ状態(ISD)
アプリケーション
- ノートブックPC
- タブレット
- 産業用PC
- ディスクリート産業ソリューション
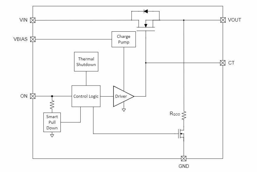
ブロック図
標準的なアプリケーション図
公開: 2023-01-20
| 更新済み: 2023-09-01

