Texas Instruments TPS22995H-Q1車載用負荷スイッチ
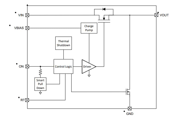
Texas Instruments TPS22995H-Q1車載用負荷スイッチには、19mΩ NチャンネルMOSFETが組み込まれており、0.8V ~ 5.5Vの入力電圧範囲で動作し、最大連続電流は3Aです。TPS22995H-Q1は、オン・アンド・オフ入力(on)によって制御されており、低電圧GPIO信号と直接インターフェイス接続できます。TPS22995H-Q1は、スイッチをオフにすると迅速な出力放電を実現しており、出力電圧を既知の0V状態まで下げます。さらに、このデバイスには、高容量性負荷での突入電流を制限するように調整できる立ち上がりが備わっています。TI TPS22995H-Q1スイッチのピンは、高湿度状態に耐性があります。この湿度機能によって、任意のピンからGNDまたは電力に至るまで、100kΩショートでデバイスを機能させることができます。タイミングピン(RT)が高湿度の影響を受けていると、タイミングは+/–20%以内に留まることが期待されます。
TPS22995H-Q1は、2.8mm x 2.9mm、0.5mmピッチ、6ピンSOTパッケージに格納されており、–40°C~+125°Cの外気温度範囲での動作が特徴です。
特徴
- 車載アプリケーション向けAEC-Q100認定:
- -40°C~125°C TA の温度グレード1
- 入力動作電圧範囲(VIN):0.8V~5.5V
- 1.5V~5.5Vに対するバイアス電圧供給(V Bias)
- 最大連続電流:3A
- (標準) ON抵抗(RON):19mΩ
- 外付けレジスタから調整できるスルーレート制御
- クイック出力放電(QOD):100Ω(typ)
- 熱シャットダウン
- 耐湿性ピン:
- GNDに対する100kΩショート
- 電力に対する短絡: 100kΩ
- スマートONピン・プルダウン(RPD、ON):
- ON ≥ VIH (ION): 25nA(最大)
- 500kΩ(typ.)VIL (RPD、ON) 以下
- 低電力消費:
- 10µA (標準) ON状態(IQ)
- 0.1µA (標準) OFF状態(ISD)
アプリケーション
- インフォテインメント
- クラスタ
- ADAS
ブロック図
標準的なアプリケーション図
公開: 2023-01-20
| 更新済み: 2025-03-06
