Texas Instruments TPS22996H-Q1デュアルチャンネル車載用ロードスイッチ
Texas Instruments TPS22996H-Q1デュアルチャンネル車載用ロードスイッチは、0.6V~5.5V入力電圧範囲、13mΩ(代表値)RON 、4A最大連続電流(各チャンネル)を備えています。このデバイスには、2つのNチャネルMOSFET、設定可能な立ち上がり時間、サーマルシャットダウン、クイック出力ディスチャージ(QOD)が搭載されています。TPS22996H-Q1ロード・スイッチは、スイッチ・オフ時の素早い出力ディスチャージ用に、230Ωのオンチップ負荷抵抗を内蔵しています。静止電流には、VIN = VBIAS =5Vでの18µA(代表値、両チャンネル)と、VIN = V BIAS =5Vでの13µA(代表値、シングルチャンネル)が含まれます。このデバイスは耐湿性で、任意のピンからGNDまたは電源への100kΩショートで機能できます。TPS22996H-Q1は、車載用アプリケーションを対象としたAEC-Q100認定を受けており、小型で省スペースの2.1mm x 1.2mm 8-DYCパッケージでご用意があります。代表的なアプリケーションには、インフォテインメント、クラスタ、ADASアプリケーションがあります。特徴
- 内蔵デュアル・チャンネル・ロード・スイッチ
- 0.6V~ VBIAS 入力電圧範囲
- 2.5V~5.5VVBIAS 電圧範囲
- VIN =0.6V~5V 、VBIAS =5V ON抵抗で、RON = 13mΩ (代表値)
- チャンネルあたりの最大連続スイッチ電流:4A
- 消費電流:
- VIN = VBIAS = 5V時に18µA(代表値、両チャンネル)
- VIN = VBIAS =5V 時に13µA(代表値、シングル・チャンネル)
- 湿度耐性:
- デバイスは機能(オン、オフ、保護)を維持しますが、タイミング仕様は次の条件の下で影響を受けます:
- 100kΩGNDにショート
- 100kΩショートサーキット
- デバイスは機能(オン、オフ、保護)を維持しますが、タイミング仕様は次の条件の下で影響を受けます:
- 制御入力スレッショルドにより、1.2V、1.8V、2.5V、3.3Vのロジックを使用できます。
- 立ち上がり時間を設定可能
- 熱シャットダウン
- クイック・アウトプット・ディスチャージ(QOD)
アプリケーション
- インフォテインメント
- クラスタ
- ADAS
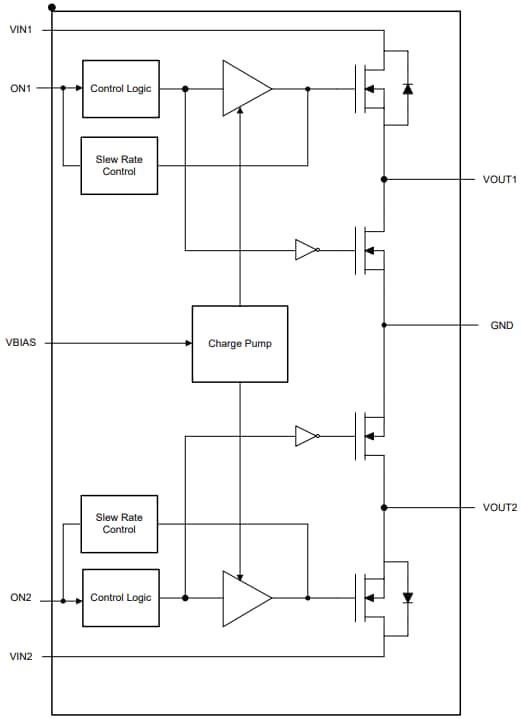
機能ブロック図
標準アプリケーションの回路図
その他の資料
公開: 2025-01-15
| 更新済み: 2025-05-06
