Texas Instruments TPS22998EVM評価モジュール
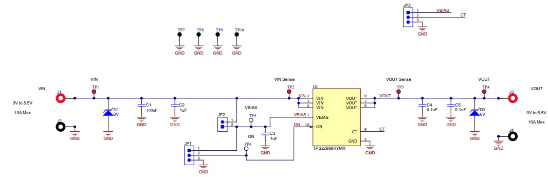
Texas Instruments TPS22998EVM評価モジュールは、TPS22998負荷スイッチを搭載した2層PCBの評価に使用するように設計されています。このモジュールにはテスト・ポイント接続があるため、ユーザ定義によるテスト条件でデバイスを制御できるようになり、正確なRON計測が可能になります。TPS22998EVMモジュールは、0.2Vin ~5.5Vinの入力電圧範囲で 動作します。このモジュールは、TPS22998負荷スイッチのVIN、VOUT、ON、CTピンにアクセスできます。TPS22998EVMモジュールは、オンボードCINとCOUTコンデンサ、調整式立ち上がりタイミングを備えています。特徴
- 電圧範囲2.2V~5.5V VBIAS
- 入力電圧範囲0.2V~5.5V VIN
- 10Aの最大連続スイッチ電流動作
- TPS22998RYZRシングルチャンネル負荷スイッチを評価するように設計
- 4mΩ(標準)の低ON抵抗(RON)
- スルーレートと固定クイック出力を調整可能
- 熱シャットダウン
TPS22998EVMのスキーム図
公開: 2022-04-27
| 更新済み: 2022-05-27
