Texas Instruments TPS23521 -48Vホットスワップコントローラ
Texas Instruments TPS23521 -48Vホットスワップコントローラは、高性能、小型サイズで、高電力アプリケーションのコスト削減を実現します。このデバイスは、ハイパワー・テレコムシステムを認定しており、厳しい過渡条件に準拠できます。200V絶対最大定格および400μAソーシング電流で、雷サージ試験はさらに簡単に合格するようになり、リカバリ時間を短縮してシステムのリセットを回避します。0600315.2013によって必要とされるようなブラウン出力と入力ステップは、デュアル電流制限のおかげで通過がさらに管理しやすくなります。また、このデバイスは、プログラマブル閾値およびヒステリシスと一緒に、正確な不足電圧および過電圧保護も実現しています。特徴
- –10V~–80V DC動作、–200V絶対最大
- ソフトスタート・コンデンサ切断
- デュアルホットスワップゲートドライブ
- 400µAゲートソース電流
- 低VDS時デュアル電流制限(VDSに基づく)25mV ±4%
- 高VDSで3mV ±25%
- プログラマブルUV(±1.5%)およびOV(±2%)プログラマブル・ヒステリシス(±11%)
- タイムアウト後に再試行
- 16ピンTSSOP
アプリケーション
- 遠隔無線ユニット
- ベースバンドユニット
- ルーターとスイッチ
- 小型セル
- –48V通信インフラ
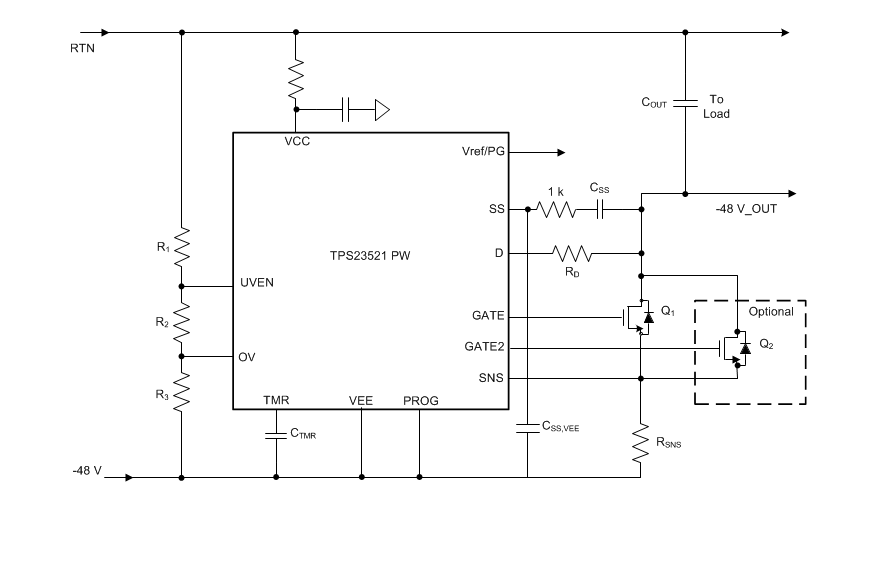
TPS23521のブロック図
公開: 2018-04-11
| 更新済み: 2022-11-23
