Texas Instruments TPS23525 -48Vホット・スワップとORingコントローラ
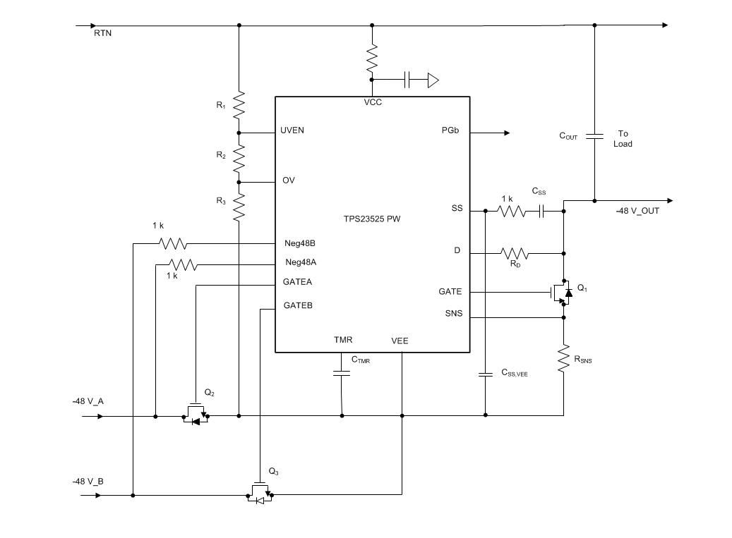
Texas Instruments TPS23525 -48V高性能ホット・スワップおよびORingコントローラを使用すると、厳しい過渡条件に準拠した高電力テレコム・システムが実現します。TPS23525には、200V絶対最高定格があり、雷サージ試験(IEC61000-4-5)に簡単に合格できます。ソフトスタート・コンデンサ切断によって、さらに小さなホット・スワップFETを使用できます。これによって、過渡応答を損傷させることなく突入電流を制限できます。400μAに設定されたゲート・ソーシング電流によって、雷サージテスト中のシステム・リセットの回避に役立つ高速リカバリが可能になります。TPS23525には、プログラマブル閾値とヒステリシスを用いた正確な低電圧および過電圧保護といった保護機能が備わっています。特徴
- –10V~–80V DC動作、–200V絶対最大
- ソフトスタート・コンデンサ切断
- 400µAゲートソース電流
- デュアル電流制限(VDSに基づく)
- 低VDSで25mV ±4%
- 高VDSで3mV ±25%
- プログラマブルUV(±1.5%)およびOV(±2%)
- プログラマブル・ヒステリシス(±11%)
- 統合デュアルOR-ingコントローラ
- 安定化: 25mV ±15mV
- 高速ターンオフ: –6mV ±4mV
- タイムアウト後に再試行
- 16ピンTSSOP
アプリケーション
- 遠隔無線ユニット
- ベースバンドユニット
- ルーターとスイッチ
- 小型セル
- -48-Vテレコミュニケーション・インフラ
ブロック図
公開: 2018-11-15
| 更新済み: 2023-07-20
