Texas Instruments TPS2373ハイパワーPDインターフェイス
Texas Instruments TPS2373ハイパワーPDインターフェイスには、IEEE802.3atまたはIEEE802.3bt (Draft) (Type 1-4) 受電デバイス(PD)の実装に必要なすべての機能が搭載されています。この低内部スイッチ抵抗によってTPS2373-4およびTPS2373-3は、それぞれ最大90Wおよび60Wのハイパワーアプリケーションをサポートしています。100メートルCAT5ケーブルと仮定した場合、これによってPD入力で71.3Wおよび51Wに変換されます。TPS2373は、拡張機能で動作します。DC-DC用の高度スタートアップ機能によって、シンプルで柔軟性に富んだ、最小限のシステムコストのソリューションがもたらされていると同時に、IEEE802.3bt (draft) スタートアップ要件に適合しています。これによって、低電圧バイアスコンデンサのサイズが大幅に縮小されます。また、ロングDC-DCコンバータ・ソフトスタート期間が可能になり、低電圧PWMコントローラを使用できます。自動MPS機能によって、非常に低い電力スタンバイモードを必要とするアプリケーションを実現できます。TPS2373は、PSEパワーの維持に必要なパルス電流を自動生成します。外部レジスタを使用してこの機能を有効にしたり、MPSパルス電流振幅をプログラミングできます。The Automatic MPS function enables applications requiring very low-power standby modes. The Texas Instruments TPS2373 automatically generates the necessary pulsed current to maintain the PSE power. An external resistor is used to enable this functionality and to program the MPS pulsed current amplitude.
特徴
- Type 3またはType 4 PoEを対象としたSubPoE IEEE 802.3bt (Draft) PDソリューション
- Type-4 (TPS2373-4) 90WおよびType-3 (TPS2373-3) 60W動作向け電力レベルをサポート
- 堅牢な100V Hotswap MOSFET
- TPS2373-4(typ): 0.1Ω、2.2A電流制限
- TPS2373-3(typ): 0.3Ω、1.85A電流制限
- 割り当てられた電源インジケータ出力
- DC-DC用の高度なスタートアップ
- 下流DC-DC設計を簡素化
- PSE突入に準拠
- 自動維持電力シグネチャ(MPS)
- Type 1-2または3-4 PSE向け自動調整MPS
- 超低消費電力スタンバイモードをサポート
- プライマリアダプタ優先入力
- PoE++ PSEをサポート
- 接合部温度範囲: -40℃~+125℃
- 20リードVQFNパッケージ
アプリケーション
- IEEE 802.3bt (Draft) 準拠デバイス
- 4PPOE
- パススルーシステム
- セキュリティカメラ
- マルチバンドアクセスポイント
- Picoベースの基地局
- VideoおよびVoIP電話
- 冗長電源供給を使用するシステム
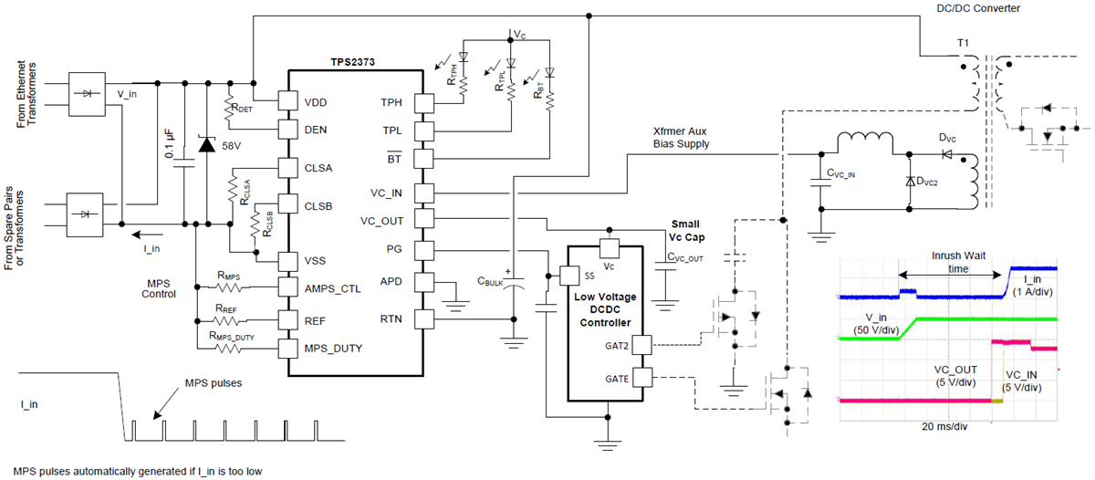
簡略図
公開: 2018-05-29
| 更新済み: 2025-07-03
