Texas Instruments TPS23731パワーオーバーイーサネット・パワーデバイス
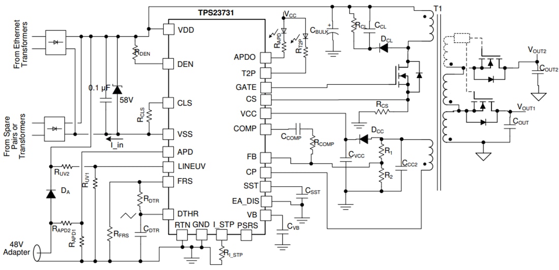
Texas Instruments TPS23731 1-4パワー・オーバー・イーサネット(PoE)パワーデバイス(PD)には、PoE PDインターフェイスと電流モードDC/DCコントローラが組み合わされています。デバイスは、一次側安定化(PSR)の使用がサポートされているフライバック・スイッチングレギュレータ設計を対象に最適化されています。PoEインターフェイスは、PD入力で最大25.5Wまたはそれ以下を必要とするアプリケーションを対象としたIEEE 802.3btおよびIEEE 802.3at規格をサポートしています。プログラマブル・スペクトラム拡散周波数デザリング(SSFD)が実現しており、EMIフィルタのサイズとコストを最小限に抑えることができます。ソフト起動を調整できる高度起動は、コンバータの機能と非カップ設計を簡素化しながら最小クラスのバイアスコンデンサの使用に貢献し、IEEE 802.3bt/at起動要件への適合も保証されます。Texas Instruments TPS23731のソフトストップ機能によって、スイッチング同期FETでの応力が最小限に抑えられ、FET BOMコストを削減できます。DC-DCコントローラのPSR機能には、出力電力を制御する補助巻線からの帰還が使用されているPSRが採用されており、外部シャントレギュレータとオプトカプラはもはや不要です。二次側同期整流による連続導通モード(CCM)向けに最適化されており、最適な効率性、安定化が図られている精度、複数の出力を網羅したステップ負荷応答がもたらされます。DC-DCコントローラは、スロープ補償とブランキングが特徴です。標準的なスイッチング周波数は250kHzです。自動MPSによって、低消費電力モードまたは複数の電力供給が備わっているアプリケーションが実現します。消費を最小限に抑えながら電力を維持するために、PSE Typeとシステム条件に応じてパルス電流振幅と持続時間を自動調整します。
特徴
- 完全IEEE 802.3bt Type 3(Class 1-4)および802.3at PoE PDソリューション
- EA Gen 2ロゴ対応(PoE 2 PDコントローラ)
- 堅牢な100V、0.3Ω(標準)ホットスワップMOSFET
- 最高30Wまでの動作の電力レベルをサポート
- 集積PWMコントローラ(フライバック構成)
- 一次側安定化が備わったフライバック制御
- CCM動作をサポート
- ±1.5%(標準、5V出力)負荷安定化(0~100%負荷範囲) - 同期FET搭載
- ±3%(標準、12V出力)負荷安定化(5~100%負荷範囲)
- 二次側安定化をサポート
- ソフトスタート制御(高度起動とヒカップモード過負荷保護搭載)
- ソフトストップ・シャットダウン
- 調整可能な周波数(外部同期あり)
- EMIのためのプログラマブル周波数ディザリング
- 一次側安定化が備わったフライバック制御
- 自動維持電力シグネチャ(MPS)
- PSEタイプと負荷電流への自動調整(自動ストレッチ機能搭載)
- プライマリアダプタ優先入力
- 接合部温度範囲: –40°C~125°C
アプリケーション
- VideoおよびVoIP電話
- アクセスポイント
- 防犯カメラ
- 冗長電源供給または電力共有
アプリケーション概略図
公開: 2021-01-26
| 更新済み: 2025-07-24
