Texas Instruments TPS23734 IEEE 802.3bt PoE PD IC
Texas Instruments TPS23734 IEEE 802.3bt PoE PD ICには、パワー・オーバーEthernet (PoE) 駆動デバイス (PD) インターフェイスと電流モードDC-DCコントローラが組み合わされています。コントローラは、フライバックおよびアクティブクランプ順方向(ACF)スイッチング・レギュレータ設計向けに最適化されています。フライバック構成の場合、一次側安定化(PSR)の使用がサポートされています。Texas Instruments TPS23734 PoEインターフェイスは、PD入力で最大25.5Wまたはそれ以下を必要とするアプリケーションを対象としたIEEE 802.3btおよびIEEE 802.3at規格をサポートしています。EMIフィルタのサイズとコストを最小限に抑えるためにプログラム可能なスペクトラム拡散周波数テザリング(SSFD)が提供されます。調整可能なソフトスタートを備えた高度な起動により、バイアスコンデンサの使用を最小限に抑えながら、コンバータの起動とヒカップ設計を簡素化できます。また、IEEE 802.3bt/atの起動要件が満たされていることも保証します。ソフトストップ機能により、スイッチングパワーFETへのストレスが最小限に抑えられ、FET BOMコストを削減できます。
DC/DCコントローラのPSR機能には、補助巻線からのフィードバックを使用して出力電圧を制御するため、外付けのシャントレギュレータやオプトカプラは不要です。連続伝導モード(CCM)用に最適化されており、二次側同期整流と連動できるため、複数の出力で最適な効率、レギュレーション精度、ステップ負荷応答が得られます。
DC-DCコントローラは、スロープ補償とブランキングが特徴です。標準的なスイッチング周波数は250kHzです。自動MPSによって、低消費電力モードまたは複数の電力供給が備わっているアプリケーションが実現します。消費を最小限に抑えながら電力を維持するために、PSE Typeとシステム条件に応じてパルス電流振幅と持続時間を自動調整します。
特徴
- フライバックまたはアクティブクランプ順方向構成のための集積PWMコントローラ
- 一次側安定化が備わったフライバック制御
- CCM動作をサポート
- ±1%(標準、5V出力)負荷安定化(0~100%負荷範囲) - 同期FET搭載
- ±3%(標準、12V出力)負荷安定化(5〜100%負荷範囲)- ダイオード整流
- 二次側安定化もサポート
- ソフトスタート制御(高度起動とヒカップモード過負荷保護搭載)
- ソフトストップ・シャットダウン
- 調整可能な周波数(外部同期あり)
- EMIのためのプログラマブル周波数ディザリング
- 一次側安定化が備わったフライバック制御
- 完全IEEE 802.3bt Type 3(Class 1-4)および802.3at PoE PDソリューション
- EA Gen 2ロゴ対応(PoE 2 PDコントローラ)
- 堅牢な100V、0.3Ω(標準)ホットスワップMOSFET
- 最高30Wまでの動作の電力レベルをサポート
- 自動維持電力シグネチャ(MPS)
- PSEタイプと負荷電流への自動調整(自動ストレッチ機能搭載)
- プライマリアダプタ優先入力
- 接合部温度範囲: –40°C~125°C
アプリケーション
- VideoおよびVoIP電話
- アクセスポイント
- 防犯カメラ
- 冗長電源供給または電力共有
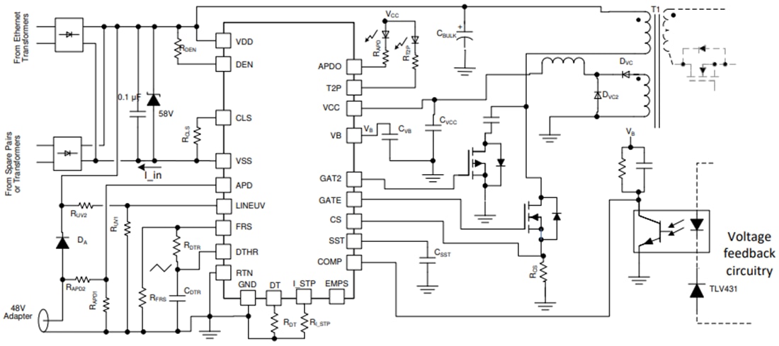
簡略化されたアプリケーション
公開: 2020-10-28
| 更新済み: 2024-09-11
