Texas Instruments TPS23755 PoE DC-DCコントローラ
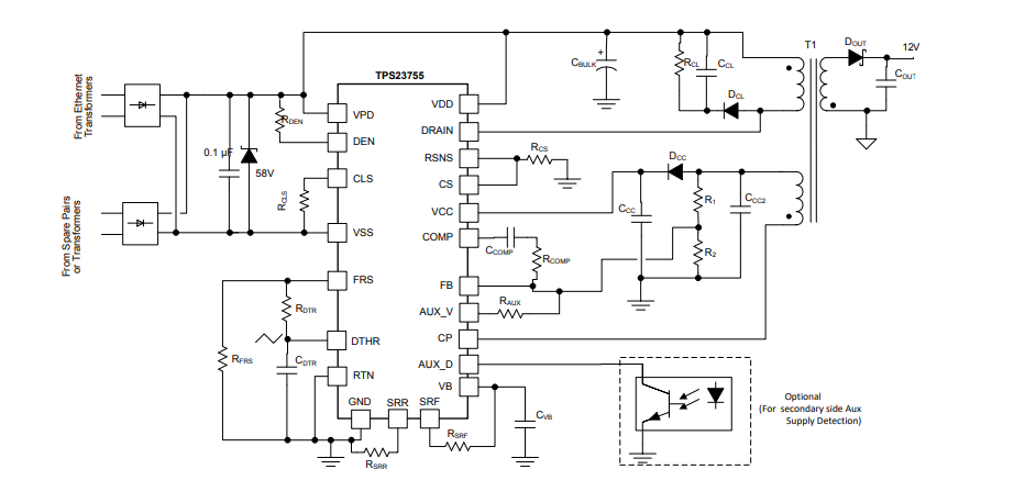
Texas Instruments TPS23755 PoE DC-DCコントローラには、パワー・オーバー・イーサネット(PoE)駆動デバイス(PD)インターフェイス、150Vスイッチング・パワーFET、電流モードDC-DCコントローラが統合されており、フライバック・トポロジ用に最適化されています。TPS23755は、一次安定化(PSR)、拡散スペクトラム周波数ディザリング(SSFD)、高度スタートアックが高レベルに統合されていてサイズに制約のあるアプリケーションに最適なソリューションです。PoE実装は、13W Type 1 PDとしてIEEE 802.3at規格をサポートしています。DC-DCコントローラは、出力電力を制御する補助巻線からの帰還が使用されているPSRが特徴で、外部シャントレギュレータとオプトカプラはもはや不要です。このデバイスは、二次側ダイオード整流器(通常12V出力またはそれ以上)での動作を目的に最適化されています。通常、このコンバータは、250kHzのスイッチング周波数で、連続導通モード(CCM)で動作します。
SFFD TPS23755 DC-DCコントローラは、EMIフィルタのサイズとコストの最小化に役立つSFFDおよびスルーレート制御を実現しています。高度スタートアップによって、コンバータの起動とヒカップ設計を簡素化できると同時に、最小限のバイアス・コンデンサのみの使用が可能になります。二次補助電源検出機能は、効率や熱的なトレードオフを伴わないPoE入力電力への/からのスムースな過渡を確保するとともに、二次側電源アダプタを優先します。TPS23755の追加機能には、内部ソフトスタート、スロープ補償、ブランキングがあります。
特徴
- 0.77Ω(typ)150VパワーMOSFETが搭載された統合PWMコントローラ
- PSR搭載フライバックコントローラ
- 二次側ダイオード整流器を活用したCCM動作をサポート
- ±3%(typ、12V出力)負荷安定化(5%~100%範囲)
- ローサイドスイッチ・トポロジをサポート
- 調整可能なスイッチング周波数(外部同期あり)
- 高度なスタートアップ
- 強化EMI低減のためのプログラマブル・スルーレートと周波数ディザリング
- PSR搭載フライバックコントローラ
- 二次側アダプタ優先制御(スムース遷移)
- 接合部温度範囲: –40°C~125°C
- 小型な6mm x 4mm VSONパッケージ
- Type 1 PoEを対象とした完全IEEE 802.3at PDソリューション
- イーサネット・アライアンス(EA)ロゴ認定済の設計でご用意あり
- 堅牢な100V、0.36Ω(typ)ホットスワップMOSFET
- プログラマブル分類レベル
アプリケーション
- IEEE 802.3at準拠の駆動デバイス
- セキュリティカメラ
- IP電話
- アクセスポイント
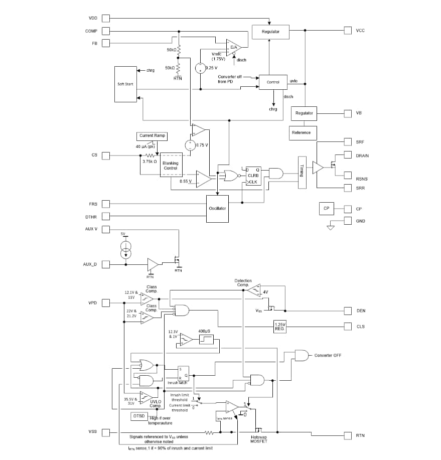
ブロック図
簡略化されたアプリケーション
公開: 2019-03-20
| 更新済み: 2023-08-09
