Texas Instruments TPS23861クアッドポート・パワー・オーバー・イーサネットPSE コントローラ
テキサス・インスツルメンツの4回路、パワー・オーバー・イーサネット PSE コントローラTPS23861は、使いやすくて柔軟なIEEE802.3at PSEソリューションです。出荷時の設定で4つの802.3atポートを自動的に管理できるため、外部制御の必要がありません。TPS23861は、有効な署名がある受電デバイス(PD)を自動検出し、分類に応じて電力要件を決定し、電力を適用します。2イベント分類はタイプ2のPD向けにサポートされています。TPS23861はDCの断線に対応しており、設計者は外部FETアーキテクチャを用いて寸法、効率、ソリューション費の各要件を比較検討することができます。独自のピン配列によって論理グループを作成し、I2Cおよび電源ピンの上下を明確に区別して、2層PCB設計を実現させています。これにより、クラス最高の熱性能、ケルビン精度、低コストのビルドを実現させます。TPS23861は自動運転だけでなく、高精度モニタリングおよびインテリジェント・パワー・マネージメントのI2C制御によってセミオートマチック・モードにも対応しています。セミオートマチック・モード、オートマチック・モードのいずれも、確実に400-ms TPON仕様に準拠しています。特徴
- IEEE 802.3at Quad Port PSE Controller
- Auto Detect, Classification
- Auto Turn-On and Disconnect
- Efficient 255mΩ Sense Resistor
- Pin-Out Enables Two-Layer PCB
- 4-Point Detection
- Automatic Mode - As Shipped
- No External Terminal Setting Required
- No Initial I2C Communication Required
- Semi-Automatic Mode - Set by I2C Command
- Continuous Identification and Classification
- Meets IEEE 400-ms TPON Specification
- Fast-Port Shutdown Input
- Optional I2C Control and Monitoring
- Kelvin Current Sensing
- -40°C to 125°C Temperature Range
- TSSOP28 Package 9.8mm x 6.6mm
アプリケーション
- Ethernet Switches and Routers
- Surveillance NVR and DVRs
- Residential Gateways
- PoE Pass-Through Systems
- Wireless Backhaul
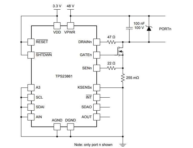
Simplified Schematic
公開: 2014-10-03
| 更新済み: 2022-03-11
