Texas Instruments TPS2584x-Q1 USB Type-A充電ポートコンバータ
Texas Instruments TPS2584x-Q1 USB Type-A充電ポートコンバータは、BC1.2充電ソリューションで、同期DC/DCコンバータが搭載されています。ケーブル・ドループ補償が備わっており、VBUS電圧は、負荷電流に関係なく一定のまま維持されます。これによって、重負荷の下であっても、コネクテッドポータブルデバイスが最適な電流と電圧で充電されることが保証されます。TPS2584x-Q1には、DPおよびDMパススルーのための高帯域アナログスイッチが搭載されています。TPS25840-Q1には、VBUS、DM_IN、DP_INピンへの短絡バッテリ保護機能も統合されています。これらのピンは、最高18Vまでの電圧に耐えることができます。TPS25842-Q1は、VBAT保護に対するデータ線(Dx)ショートに対応していません。同期バックレギュレータは、電流モード制御で動作し、設計を簡素化できるように内部補償されています。RTピンにある抵抗器は、300kHz~2.2MHzの間のスイッチング周波数をセットします。400kHz以下で動作すると、より良いシステム効率がもたらされます。2.1MHz以上の動作によって、AM無線帯が回避され、より小さなインダクタの使用が可能になります。TPS2584x-Q1には、USBデータ線を活用して充電構成を決定するレガシーデバイスに必要な電気署名が統合されています。
特徴
- 車載アプリケーション向けAEC-Q100認定
- 温度グレード 1: –40°C~+125°C、TA
- HBM ESD分類Level H2
- CDM ESD分類Level C5
- 同期バックDC/DCレギュレータ
- 4.5V~36V入力電圧範囲
- 出力電流: 3.5A
- 1%の精度で5.1V出力電圧
- 電流モード制御
- 300kHz~2.2MHzの間で調整できる周波数
- 外部クロックへの周波数同期
- 拡散スペクトラムディザリング搭載FPWM
- 使用を容易にする内部補償
- USB-IF規格に準拠
- USB BC1.2に準じたCDP/SDPモード
- USB電源および通信用に最適化
- ユーザーによるプログラミングが可能なUSB電流制限
- ケーブルドループ補償最高1.5V
- DPおよびDMでの高帯域データスイッチ
- クライアントモード(システムのアップデート用)
- 統合保護
- VBUS Short-to-VBAT保護
- DP_INおよびDM_IN Short-to-VBAT(TPS25840-Q1のみ)
- DP_INおよびDM_IN Short-to-VBUS
- DP_IN、DM_IN IEC 61000-4-2定格
- ±8kV接触および±15kV空中放電
- 障害フラグレポート
- ウェッタブルフランク付き32ピンQFNパッケージ
アプリケーション
- 車載用インフォテイメント
- USBメディアハブ
- USB充電器ポート
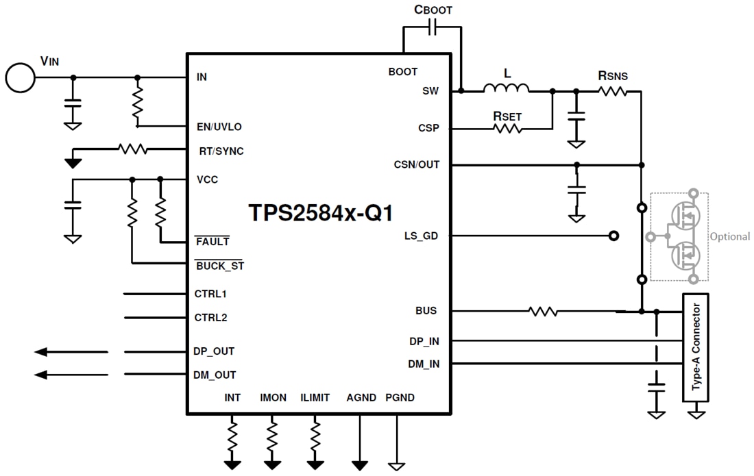
簡略図
公開: 2019-10-31
| 更新済み: 2025-03-05
