Texas Instruments TPS25921x eFuse、高精度電流制限付き
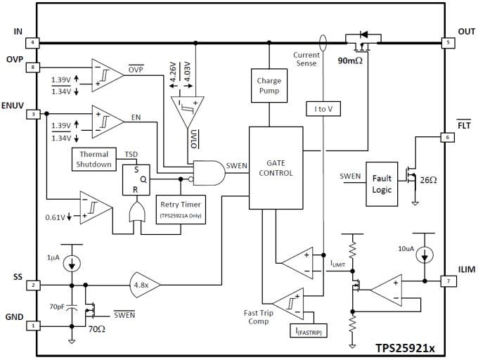
テキサス・インスツルメンツのeFuse(高精度電流制限付き)TPS25921xは、コンパクトで機能豊富な、保護機能一式を備えたeFuseです。動作電圧が幅広いため、一般的な多くのDCバスを制御できます。TPS25921xは精密な±2%の電流制限と室温で素晴らしい精度を発揮し、システム保護のさまざまな用途に最適です。負荷、ソース、デバイス保護は、過電流、過電圧、低電圧などの複数のプログラム可能な機能で提供されます。UVおよびOVに対する3%という精密な閾値でバス電圧を厳しく監視し、監視回路の必要性をなくします。フォールト・フラグ出力(FLT)は、システム・ステータスの監視と下流の負荷制御に対して提供されます。ホット・プラグイン基板には、流入電流の制御とプログラマブル出力のランプ速度を提供します。出力のランプ速度はソフト・スタート(SS)ピンにキャパシタを使用してプログラムでき、これにより最大限の設計の柔軟性を確保できます。Load, source, and device protection are provided with multiple programmable features including, overcurrent, overvoltage, and undervoltage. 3% threshold accuracy for UV and OV ensures tight supervision of bus voltages, eliminating the need for supervisor circuitry. Fault flag output (FLT) is provided for system status monitoring and downstream load control. For hot-plug-in boards, Texas Instruments TPS25921x provides in-rush current control and programmable output ramp-rate. Output ramp rate is programmable using a capacitor at soft-start (SS) pin for maximum design flexibility.
特徴
- 4.5V - 18V Operating Voltage, 20V ABSmax
- 90mΩ RDS(ON) (Typical)
- 0.4A to 1.6A Adjustable Current Limit
- ±2% Accurate ILIMIT at 1A at 25°C
- ±3% Overvoltage, Undervoltage Threshold
- Programmable dVO/dt Control
- Fault Output for Thermal Shutdown, UVLO, and OVP
- -40°C to 125°C Junction Temperature Range
- Auto-Retry and Latch-Off Versions
- UL2367 Recognition Pending
- UL60950 - Safe during Single Point Failure Test
アプリケーション
- White Goods, Appliances
- Set-Top Boxes, DVD and Gaming Consoles
- HDD and SSD drives
- Smart Meters, Gas Analyzers
- Smart Load Switch
- USB Switch
- Adapter Power Devices
Block Diagram
公開: 2014-10-06
| 更新済み: 2022-03-11
