Texas Instruments TPS25946xx 2.7V~23V 5.5A eFuse
Texas Instruments TPS25946xx 2.7V~23V 5.5A eFusesは、高レベルの集積回路保護およびパワーマネジメントソリューションで、小型パッケージに収められています。このデバイスは、非常にわずかな外付け部品を使用して複数の保護モードを実現しており、過負荷、短絡、電圧サージ、過度の突入電流に対する堅牢な防御を行います。このデバイスには、統合バック-to -バックFETが搭載されており、オフ状態時の両方向の電流フローを阻止しながら、ON状態時の双方向電流フローが可能になります。この機能によって、USB OTG(On-The-Go)アプリケーションに最適です。出力スルーレートと突入電流は、単一の外付けコンデンサを使用して調整できます。負荷は、調整できる過電圧閾値を入力が超えた場合に出力をカットオフすることによって入力の過電圧状態から保護されています。デバイスは、電流を能動的に制限することによって出力の過負荷に対応します。出力電流制限の閾値、ならびに過渡過電流消去タイマーは調整できます。電流制限制御ピンは、アナログ負荷電流モニターとしても機能します。
Texas Instruments TPS25946xxは、2mm x 2mm、10ピンHotRod QFNパッケージでご用意があり、熱性能の向上とシステムのフットプリントの削減を目的としています。デバイスは、–40°C〜+125°Cの接合部温度範囲全域での動作が特徴です。
特徴
- 2.7V~23Vの広い動作入力電圧範囲
- 28V絶対(最大)
- 低ON抵抗(ROn = 28.3mΩ(標準)が備わった集積バック-to-バックFET
- オン状態時の双方向電流フロー
- オフ状態での逆電流遮断
- 高速過電圧保護
- 応答時間1.2µs(標準)の調整式過電圧ロックアウト(OVLO)
- 順方向での過電流保護(負荷電流モニター出力(ILM)搭載)
- アクティブ電流制限応答
- 調整閾値 (ILIM) 0.5A ~ 6A
- ILIM > 1Aの場合に±10%の精度
- 2 x ILIMまでピーク電流を実現できる調整式過渡消去タイマー(ITIMER)
- 出力負荷電流モニター精度: ±6% (IOUT ≥ 1A)
- OUTピンの短絡保護のためのファーストトリップ応答
- 500ns(標準)応答時間
- 調整式(2 x ILIM)および固定閾値
- 調整可能な低電圧ロックアウト閾値(UVLO)が備わっているアクティブ高イネーブル入力
- 調整可能スルー・レート制御(dVdt)
- 過熱保護
- 閾値(PGTH)を調整できる電源正常表示(PG)
- UL 2367認可(申請中)
- IEC 62368 CB認証(申請中)
- 小型フットプリント: QFN 2mm × 2mm、0.45mmピッチ
アプリケーション
- USB On-The-Go (OTG)
- スマートフォン
- タブレット
- デジタルカメラ
- POS端末
- 無線充電器
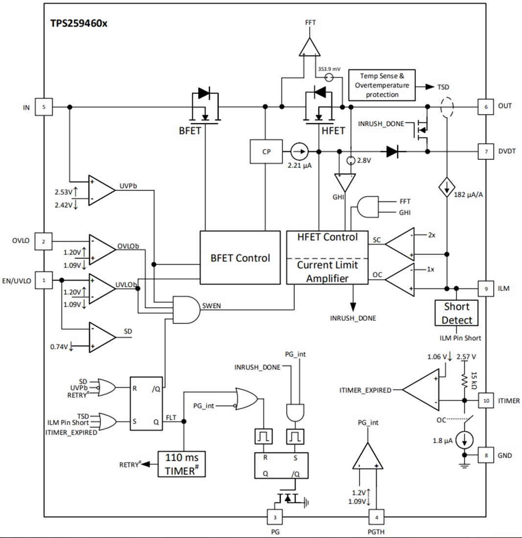
機能ブロック図
公開: 2021-05-27
| 更新済み: 2022-03-11
